T-029-25
TEMAS-SUBTEMAS
Sentencia T-029/25
ACCION DE TUTELA CONTRA PROVIDENCIAS DICTADAS EN EL TRAMITE DE INCIDENTE DE DESACATO-Reiteración de jurisprudencia
ACCIÓN DE TUTELA CONTRA PROVIDENCIAS JUDICIALES-Procedencia por defecto fáctico por indebida valoración probatoria
(...) el juzgado dio por cumplida la orden de tutela, basándose únicamente en la prueba de las mesas de diálogo celebradas antes de que se dictara el fallo del tribunal. No obstante... estas no reunían las condiciones suficientes para dar por cumplida la orden en comento, pues la satisfacción plena de esta dependía, además, de la concertación de nuevos espacios de participación que aseguren la participación efectiva y significativa de los destinatarios del amparo. Por lo tanto, el Juzgado (accionado) no debió haber dado por cumplida la orden de tutela de segunda instancia, avalando para ello una prueba que resultaba insuficiente.
ACCIÓN DE TUTELA CONTRA PROVIDENCIAS JUDICIALES-Requisitos generales de procedibilidad/DEFECTO FACTICO-Caracterización/DEFECTO PROCEDIMENTAL-Caracterización
INCIDENTE DE DESACATO-Contenido y alcance en la jurisprudencia constitucional
(...) el incidente de desacato es un instrumento procesal para garantizar el goce efectivo de los derechos fundamentales amparados mediante la acción de tutela, que tiene lugar cuando el obligado a cumplir una orden de tutela no lo hace. En este trámite incidental, el juez constitucional, en ejercicio de sus potestades disciplinarias, puede sancionar con arresto o multa a quien con responsabilidad subjetiva desatienda las órdenes judiciales encaminadas a restaurar el derecho vulnerado, lo cual debe efectuarse con plena observancia del debido proceso de los intervinientes y dentro de los márgenes trazados por la decisión de amparo.
INCIDENTE DE DESACATO-Procedimiento
INCIDENTE DE DESACATO-Límites, deberes y facultades del juez
(...) en aras de seguir el procedimiento propio del incidente de desacato, el juez debe actuar con diligencia cumpliendo ciertas cargas, que implican un respeto a las garantías mínimas del debido proceso. En esa medida, debe (i) comunicar al incumplido sobre la iniciación del mismo y darle la oportunidad para que informe la razón por la cual no ha dado cumplimiento a la orden y presente sus argumentos de defensa. Es preciso decir que el responsable podrá alegar dificultad grave para cumplir la orden, pero sólo en el evento en que ella sea absolutamente de imposible cumplimiento, lo cual debe demostrar por cualquier medio probatorio. Así mismo, debe (ii) practicar las pruebas que se le soliciten y las que considere conducentes e indispensables para adoptar la decisión; (iii) notificar la providencia que resuelve el incidente; y, (iv) en caso de haber lugar a ello, remitir el expediente en consulta ante el superior. Para imponer la sanción se debe demostrar la responsabilidad subjetiva del sancionado en el incumplimiento del fallo, valga decir, que este es atribuible, en virtud de un vínculo de causalidad, a su culpa o dolo.
REPÚBLICA DE COLOMBIA

CORTE CONSTITUCIONAL
–Sala Sexta de Revisión–
Sentencia T-029 de 2025
Referencia: Expediente T-10.089.002
Revisión del fallo de tutela proferido dentro del proceso de tutela promovido por el Centro de Estudios para la Justicia Social Tierra Digna, en representación de la Junta de acción comunal de Boquerón y otros, en contra del Juzgado Séptimo Administrativo de Valledupar
Magistrado sustanciador:
ANTONIO JOSÉ LIZARAZO OCAMPO
Síntesis de la decisión. La Sala Sexta de Revisión amparó el derecho fundamental al debido proceso de la Junta de acción comunal de Boquerón, del Consejo Comunitario afrodescendiente COAFROVIS de la Victoria de San Isidro, de la Red de Mujeres del Municipio del Paso, de la Asamblea Campesina del César, de la Asociación de usuarios campesinos ANUC El Paso, del Sindicato Nacional de trabajadores del Carbón –SINTRACARBÓN–, del Sindicato Nacional de los trabajadores de la industria minero-energética- SINTRAMIENERGETICA, de la Asociación Sokorhpa del pueblo indígena Yukpa, del Consejo Comunitario Caño Candela de Becerril, de la Junta de Acción Comunal del barrio don Jaca de Santa Marta, del edil del corregimiento de Cordobita en Ciénaga (Magdalena), y de los líderes sociales de la vereda el Hatillo y de la Jagua de Ibirico, al encontrar que la decisión del Juzgado Séptimo Administrativo de Valledupar de 7 de junio de 2023, mediante la cual resolvió la solicitud de apertura del incidente de desacato en contra del representante legal del Grupo Empresarial PRODECO S.A. vulneró el derecho fundamental al debido proceso de los accionantes.
La Sala concluyó que la decisión judicial acusada incurrió en un defecto fáctico derivado de una interpretación incompleta de la orden de tutela objeto de seguimiento, a partir de la cual efectuó una valoración defectuosa o contraevidente de las pruebas existentes y no valoró en su integridad el acervo probatorio. En efecto, omitió el hecho de que la orden de tutela de convocar una mesa de diálogo, incluía también los compromisos de llevar a cabo nuevos espacios para garantizar el derecho a la participación. Asimismo, no tuvo en cuenta que cuando la ANLA fue relevada de la obligación frente a dicha orden, el compromiso adquirido en las mesas de diálogo de convocar nuevos espacios de participación, pasó a ser responsabilidad de la entidad que quedó obligada al cumplimiento, esto es, del grupo Prodeco.
Por lo tanto, la Sala resolvió revocar la sentencia de segunda instancia proferida el 8 de febrero de 2024 por la Sala de lo Contencioso Administrativo, Sección 2ª, Subsección A del Consejo de Estado, que negó la tutela solicitada y, en su lugar, amparó el derecho fundamental al debido proceso de los accionantes. Así mismo, dejó sin efectos jurídicos la decisión adoptada por el Juzgado Séptimo Administrativo de Valledupar el 7 de junio de 2023 en relación con el proceso de la referencia y ordenó, en consecuencia, que esa autoridad judicial decida nuevamente de fondo sobre la solicitud de desacato, teniendo en cuenta lo señalado en la parte motiva de esta providencia.
Bogotá D.C., cuatro (04) de febrero de dos mil veinticinco (2025)
La Sala Sexta de Revisión de la Corte Constitucional, en ejercicio de sus competencias constitucionales y legales, decide sobre la revisión del fallo de tutela dictado el 8 de febrero de 2024 por la Sala de lo Contencioso Administrativo, Sección 2ª, Subsección A del Consejo de Estado dentro del trámite de tutela de la referencia[1] y profiere sentencia en los siguientes términos:
1. Solicitud de tutela. El Centro de Estudios para la Justicia Social Tierra Digna, en representación de la Junta de Acción Comunal de Boquerón, del Consejo Comunitario afrodescendiente Coafrovis de la Victoria de San Isidro, de la Red de Mujeres del Municipio del Paso, de la Asamblea Campesina del César, de la Asociación de usuarios campesinos ANUC El Paso, del Sindicato Nacional de trabajadores del Carbón –Sintracarbón–, del Sindicato Nacional de los trabajadores de la industria minero-energética- Sintramienergetica, de la Asociación Sohokorpa del pueblo indígena Yukpa, el Consejo Comunitario Caño Candela de Becerril, de la Junta de Acción Comunal del barrio don Jaca de Santa Marta, del edil del corregimiento de Cordobita en Ciénaga (Madgalena), del líder social de la vereda el Hatillo y del líder social de las juntas de acción comunal de la Jagua de Ibirico, presentó tutela contra la decisión judicial proferida por el Juzgado Séptimo Administrativo de Valledupar el 7 de junio de 2023, por medio de la cual se abstuvo de iniciar el trámite incidental de desacato por el presunto incumplimiento de la sentencia de tutela proferida por el Tribunal Contencioso Administrativo del Cesar en el proceso de tutela de radicado 20001-33-33-007-2022-00438-00.
2. Los accionantes estiman que la autoridad judicial accionada vulneró su derecho fundamental al debido proceso, así como los derechos contenidos en los artículos 2, 7, 40.2, 329, y 330 de la Constitución Política de Colombia y los artículos 2, 4, 6, 7, 12, 13, 15 y 23 del Convenio 169 de la OIT, entre otros.
3. Los accionantes indican que el 5 de agosto de 2022 interpusieron acción de tutela identificada con el número de radicado 20001-33-33-007-2022-00438-00, para obtener la protección y salvaguarda de los derechos fundamentales de las comunidades indígenas, afrodescendientes, sindicatos y campesinos del corredor minero en Cesar y Magdalena, debido a la decisión del Grupo empresarial Prodeco S.A. (en adelante también Grupo Prodeco o Prodeco) de detener la explotación de las minas carboníferas de Calenturitas (expediente ANLA LAM 2622) y la Jagua (expediente ANLA LAM 1203), 10 años antes de que termine la concesión inicialmente pactada con el Estado colombiano.
4. Aseguran que,
“en la actualidad, no se ha implementado de forma efectiva un mecanismo de participación para lograr medidas dentro de la actualización de los planes de cierre, que sean concertadas con las comunidades y trabajadores mineros de las áreas de influencia directa que logren el cumplimiento de las obligaciones ambientales, la restauración del territorio, la descontaminación de los ríos desviados, la reconvención laboral y los planes de gestión social. Las cuales son las medidas a las que está obligado el grupo empresarial Prodeco como compensación final por los impactos ambientales y sociales producidos luego de 25 años de explotación”[2].
5. Dicha tutela se presentó en contra del Ministerio de Minas y Energía, la Agencia Nacional de Minería, el Ministerio de Medio Ambiente y Desarrollo Sostenible y la Autoridad Nacional de Licencias Ambientales (ANLA). Además, por medio de Auto del 22 de agosto de 2022, el Juzgado Séptimo Administrativo de Valledupar vinculó también al Ministerio del Interior, a través de la Dirección de la Autoridad Nacional de Consulta Previa- y a la compañía Prodeco S.A.[3]
6. Los derechos fundamentales que se estimaron vulnerados fueron: a la consulta previa, a la participación ciudadana, al acceso a la información, la transparencia, la libertad de expresión, el acceso a internet y a los medios digitales, al territorio, a la diversidad étnica y cultural, a la alimentación, al medio ambiente y a la cultura. Los accionantes sostienen que estos derechos se han visto amenazados, dado que, a su juicio, no se ha implementado un mecanismo efectivo de participación para concertar las medidas de cierre de las minas carboníferas de La Jagua y Calenturitas con “los dueños ancestrales de los territorios, las autoridades locales y los trabajadores mineros”[4].
7. El 4 de noviembre de 2022, el Juzgado Séptimo Administrativo de Valledupar dictó sentencia de tutela de primera instancia, en la que amparó el derecho de los actores a la participación, toda vez que, en las actualizaciones de los planes de cierre “se adoptarán decisiones relacionadas con el entorno económico, social, laboral y ambiental, de la comunidad que hace presencia en la zona de influencia de los proyectos carboníferos (La Jagua, El Paso, Becerril, etc.), lo cual afectará de una u otra forma su esfera vital y cultural”[5].
8. Además, con respecto al derecho a la participación, en la parte motiva de la decisión, el juzgado señaló que, contrario al argumento planteado por las sociedades que integran el Grupo Prodeco, en la etapa de definición de las obligaciones a su cargo la participación cobra mayor relevancia “a fin de que la ciudadanía pueda conocer de primera mano las determinaciones que les puedan afectar; y de alguna forma expresar sus inquietudes y/o reparos ante las mismas”[6].
9. También adujo que, pese a las reuniones desarrolladas por el grupo Prodeco, el derecho a la participación debía garantizarse “hasta la adopción de una decisión definitiva (…)” respecto de la definición de los planes de cierre. Esto, “precisamente por el carácter universal y expansivo del derecho a la participación, sobre todo en escenarios en los que pueda verse afectada la comunidad (…)”[7], incluso si esta no corresponde con una comunidad étnica.
10. Teniendo en cuenta lo anterior, en el resolutivo segundo dispuso:
“SEGUNDO: Ordenar al Grupo Prodeco (C.I. Prodeco S.A., Carbones de la Jagua S.A., Consorcio Minero Unido S.A. y Carbones El Tesoro S.A.) y a la Autoridad Nacional de Licencias Ambientales (ANLA), para que, dentro del siguiente mes contado a partir de la notificación de esta sentencia, convoquen a las personas y organizaciones que integran el extremo demandante (con presencia en la zona de influencia de los proyectos carboníferos), para que participen en una mesa de diálogo en la que se presentará y discutirá el contenido de la actualización del “plan de cierre” para determinar las obligaciones pendientes a cargo de las compañías que integran el Grupo Prodeco, debido a su renuncia a continuar explotando las minas de carbón de La Jagua y Calenturitas.
- La convocatoria deberá precisar la fecha, hora y lugar en que se llevará a cabo la mesa de diálogo. Además, la convocatoria se publicará en, al menos, tres (3) medios de comunicación de amplia circulación regional.
- La ANLA deberá adoptar las medidas logísticas necesarias para asegurar la oportuna inscripción y participación de los convocados.
- La mesa de diálogo deberá garantizar i) la identificación de los funcionarios que participarán en nombre de la Autoridad Nacional de Licencias Ambientales, del Grupo Prodeco, autoridades públicas y órganos de control que hayan asistido; ii) la presentación completa, transparente y precisa de cada uno de los aspectos valorados en la actualización de los planes; y iii) un espacio razonable para que los representantes de los accionantes, discutan su contenido y formulen las preguntas, objeciones y propuestas que consideren pertinentes.
- Según el caso, los intervinientes deberán concertar nuevos espacios de participación que aseguren la participación efectiva y significativa de los destinatarios del amparo y garantizar la transparencia y publicidad del proceso. Para ello, del desarrollo de la audiencia y de las demás reuniones que se lleven a cabo, se levantarán las actas correspondientes, que se publicarán junto con los informes y documentos anexos, en un sitio visible del vínculo web que la ANLA dispondrá. En todo caso se indicarán de manera precisa las medidas que se concerten (sic) en el marco del proceso.
- La mesa de diálogo a la cual se ha hecho alusión, contará con el acompañamiento de la Procuraduría General de la Nación y la Defensoría del Pueblo. Para tales fines, la ANLA remitirá las comunicaciones o citaciones correspondientes”.
11. Con el fin de cumplir la orden antes transcrita, los días 29, 30 de noviembre y 1 de diciembre de 2022 se llevaron a cabo unas mesas de diálogo en los 3 municipios donde existe influencia directa de los proyectos mineros de La Jagua y Calenturitas (Becerril, La Jagua de Ibirico y El Paso). Estas mesas contaron con participación del grupo Prodeco S.A., de la ANLA, de organismos de control y de representantes de las comunidades. Según obra en las actas, la ANLA se comprometió a estudiar la posibilidad de que, posteriormente, tuviera lugar una “Gran mesa de diálogo”, con el fin de revisar en conjunto los temas resultantes de las tres mesas municipales[8]. Y, en todo caso, aseguró, que esas primeras reuniones no serían las únicas, sino que, posteriormente se concertarían nuevos encuentros para revisar las obligaciones pendientes de parte de Prodeco y hacer acuerdos sobre el plan de cierre de las minas.
12. El 9 de diciembre de 2022, el Tribunal Administrativo del Cesar profirió sentencia de tutela de segunda instancia, en la que dejó en firme la mesa de participación ordenada en la sentencia de primera instancia y mantuvo incólumes los distintos elementos de la orden segunda. No obstante, la modificó en el sentido de relevar a la autoridad ambiental ANLA de la misma, dejando la obligación únicamente en manos del Grupo empresarial Prodeco S.A. Concretamente, el Tribunal resolvió:
“MODIFICAR el ordinal segundo del fallo de tutela de fecha 4 de noviembre de 2022, por el JUZGADO SÉPTIMO ADMINISTRATIVO DEL CIRCUITO JUDICIAL DE VALLEDUPAR, que accedió al amparo deprecado por el actor.
SEGUNDO: Ordenar al Grupo Prodeco (C.I. Prodeco S.A., Carbones de la Jagua S.A., Consorcio Minero Unido S.A. y Carbones El Tesoro S.A.), para que, dentro del siguiente mes contado a partir de la notificación de esta sentencia, convoquen a las personas y organizaciones que integran el extremo demandante (con presencia en la zona de influencia de los proyectos carboníferos), para que participen en una mesa de diálogo en la que se presentará y discutirá el contenido de la actualización del “plan de cierre” para determinar las obligaciones pendientes a cargo de las compañías que integran el Grupo Prodeco, debido a su renuncia, a continuar explotando las minas de carbón de La Jagua y Calenturitas.
- La convocatoria deberá precisar la fecha, hora y lugar en que se llevará a cabo la mesa de diálogo. Además, la convocatoria se publicará en, al menos, tres (3) medios de comunicación de amplia circulación regional.
- Las empresas mineras (C.I. Prodeco S.A., Carbones de la Jagua S.A., Consorcio Minero Unido S.A. y Carbones El Tesoro S.A.), deberán adoptar las medidas logísticas necesarias para asegurar la oportuna inscripción y participación de los convocados.
- La mesa de diálogo deberá garantizar i) la identificación de los funcionarios que participarán en nombre de las empresas mineras (C.I. Prodeco S.A., Carbones de la Jagua S.A., Consorcio Minero Unido S.A. y Carbones El Tesoro S.A.), autoridades públicas y órganos de control que hayan asistido; ii) la presentación completa, transparente y precisa de cada uno de los aspectos valorados en la actualización de los planes; y iii) un espacio razonable para que los representantes de los accionantes, discutan su contenido y formulen las preguntas, objeciones y propuestas que consideren pertinentes.
- Según el caso, los intervinientes deberán concertar nuevos espacios de participación que aseguren la participación efectiva y significativa de los destinatarios del amparo y garantizar la transparencia y publicidad del proceso. Para ello, del desarrollo de la audiencia y de las demás reuniones que se lleven a cabo, se levantarán las actas correspondientes, que se publicarán junto con los informes y documentos anexos, en un sitio visible del vínculo web que las empresas mineras (C.I. Prodeco S.A., Carbones de la Jagua S.A., Consorcio Minero Unido S.A. y Carbones El Tesoro S.A.), dispondrán. En todo caso se indicarán de manera precisa las medidas que se concerten (sic) en el marco del proceso.
- La mesa de diálogo a la cual se ha hecho alusión, contará con el acompañamiento de la Procuraduría General de la Nación y la Defensoría del Pueblo. Para tales fines, las empresas mineras (C.I. Prodeco S.A., Carbones de la Jagua S.A., Consorcio Minero Unido S.A. y Carbones El Tesoro S.A.), remitirán las comunicaciones o citaciones correspondientes”.
13. Prodeco presentó una solicitud de aclaración del fallo ante el tribunal, con el fin de que se le indicara si la orden segunda podía entenderse cumplida con la celebración de las mesas de diálogo que tuvieron lugar del 29 de noviembre al 1 de diciembre de 2022. El Tribunal negó la solicitud de aclaración y señaló que, “en el evento en que los accionantes consideren que el fallo de tutela en cuestión no fue debidamente acatado, y formulen incidente de desacato, se entrará a establecer si las actuaciones adelantadas por las empresas mineras cumplieron lo estipulado en la aludida providencia.”[9]
14. El 26 de mayo de 2023 la parte accionante solicitó al Juzgado Séptimo Administrativo de Valledupar iniciar un incidente de desacato por el posible incumplimiento de las decisiones de tutela proferidas[10] dentro del proceso de tutela de radicado número 20001-33-33-007-2022-00438-00. Además, expuso que algunos de los líderes que presentaron la acción de tutela en cuestión fueron objeto de amenazas, presuntamente asociadas a su liderazgo comunitario en el proceso de cierre parcial de las minas de La Jagua y Calenturitas.
15. Los actores afirmaron que el plazo para cumplir con la sentencia era de 1 mes, y que, sin embargo, transcurrieron 6 meses durante los cuales el grupo empresarial Prodeco “mostró renuencia a acordar con las comunidades y sindicatos la metodología y las fechas de la nueva mesa. Tanto que los demandantes buscamos por varios medios convocar a este grupo empresarial siendo ineficaz cualquier mecanismo, como fueron correos electrónicos, chats, hasta solicitamos la mediación de la embajada de Suiza para poder exigir la convocatoria de esta mesa”[11].
16. Adujeron, además, que durante este tiempo también se presentaron amenazas y atentados a más de 8 personas líderes firmantes de esta tutela. También indicaron que el grupo empresarial Prodeco expuso riesgosamente a los líderes y lideresas, publicando en su página web todos los poderes y copias de cédula de cada uno de los tutelantes[12].
17. Mediante auto del 31 de mayo de 2023, el Juzgado Séptimo Administrativo de Valledupar requirió únicamente al grupo empresarial Prodeco S.A. para que informara del cumplimiento de la orden a su cargo. Los accionantes sostienen que el juzgado no corrió traslado a los demás sujetos procesales vinculados al presente caso, ni tampoco notificó al Ministerio Público, a pesar de su calidad de veedor del proceso.
18. A través de la providencia dictada el 7 de junio de 2023 el juzgado resolvió abstenerse de dar apertura al incidente de desacato solicitado por la parte accionante. Observó que el 7 de diciembre de 2022 el Grupo Prodeco S.A. radicó un escrito de acreditación del cumplimiento de la orden judicial a su cargo. Para ello aportó catorce (14) pruebas documentales con el fin de dar cuenta de: (i) las gestiones adelantadas ante la ANLA para el cumplimiento de la orden de tutela; (ii) la convocatoria realizada y, (iii) la realización de las mesas de diálogo que, a su juicio, satisfacían las condiciones contempladas en la orden judicial y garantizaban plenamente el ejercicio efectivo de los derechos fundamentales a la participación y su variante de acceso a la información de los demandantes.
19. El juzgado acusado indicó que, además de las pruebas antes mencionadas, el 19 de diciembre de 2022 el Grupo Prodeco agregó dos pruebas más, que daban cuenta de la publicación en un sitio visible de la página web de las empresas, de las actas de reunión correspondientes a las mesas de diálogo llevadas a cabo los días 29, 30 de noviembre y 1 de diciembre de 2022.
20. Teniendo en cuenta lo anterior, en su decisión, el Juzgado Séptimo Administrativo de Valledupar concluyó que, “entre las pruebas aportadas por la entidad accionada, se evidencia el cumplimiento del elemento objetivo con el trámite realizado (…), dando cumplimiento a la orden contenida en la sentencia de tutela”[13].
21. Igualmente, sostuvo que, con base en los informes presentados por la entidad accionada y la contestación al requerimiento previo realizado mediante auto de fecha 31 de mayo de 2023, “para esta instancia judicial es claro que la empresa accionada ha dado cumplimiento al fallo de tutela de primera instancia proferida el día 4 de noviembre de 2022 por este Juzgado y la sentencia de tutela de segunda instancia proferida por el Tribunal Administrativo del Cesar de fecha 9 de diciembre de 2022”[14].
22. Con respecto a la denuncia de amenazas presuntamente recibidas por líderes comunitarios que hacen parte del grupo de accionantes, la autoridad judicial, en su decisión de 7 de junio de 2023 manifestó que “[…] en el incidente de desacato no pueden resolverse nuevas situaciones jurídicas que no fueron planteadas en instancia”[15].
23. A juicio de la parte accionante, la decisión del Juzgado Séptimo Administrativo de Valledupar de declarar cumplidas las órdenes de tutela proferidas dentro del proceso de tutela de radicado 20001-33-33-007-2022-00438-00 vulneró el derecho fundamental al debido proceso de los demandantes, por presuntamente irrespetar las reglas mínimas de la apreciación probatoria y la sana crítica.
24. Por lo tanto, el 9 de junio de 2023 los accionantes le solicitaron al Juzgado Séptimo Administrativo de Valledupar declarar la nulidad del auto de 7 de junio de 2023, e iniciar de nuevo el proceso de desacato. Lo anterior, en aras de que fueran requeridas las diferentes entidades vinculadas al proceso y de que el Ministerio Público, como veedor del cumplimiento del referido fallo, rindiera un informe de cumplimiento ante ese despacho.
25. El 16 de junio de 2023, el Juzgado Séptimo Administrativo de Valledupar resolvió no acceder a la pretensión de declarar la nulidad de la providencia proferida el 7 de junio de 2023, en la cual se abstuvo de iniciar el incidente de desacato solicitado. Antes bien, indicó que,
“la orden contenida en el literal segundo del fallo mencionado, y las que de ellas se derivaron de la sentencia de tutela de segunda instancia, fueron dirigidas directamente al Grupo Prodeco (C.I. Prodeco S.A., Carbones de la Jagua S.A., Consorcio Minero Unido S.A. y Carbones El Tesoro S.A.) y no se evidencia orden alguna contra las demás accionadas o las vinculadas al referido trámite de tutela pues, en lo tocante al último inciso de dicha orden, se observa que fue ordenado también al Grupo PRODECO que convocara a la mesa de diálogo a la que se hizo alusión a la Procuraduría General de la Nación y la Defensoría del Pueblo, advirtiéndoles que para tales fines las empresas mineras que conforman ese grupo empresarial remitirán las comunicaciones o citaciones correspondientes. Por lo tanto, una simple lectura cuidadosa de la sentencia de segunda instancia permite llegar a la conclusión de que la orden no estaba dirigida a las citadas entidades sino a las accionadas empresas”[16].
26. La solicitud de tutela. El 4 de diciembre de 2023, la parte accionante presentó acción de tutela por considerar vulnerado su derecho fundamental al debido proceso durante el trámite frente a la solicitud de apertura de un incidente de desacato, ante el Juzgado Séptimo Administrativo de Valledupar, por el presunto incumplimiento de la decisión de tutela proferida dentro del expediente 20001-23-33-000-2023-00298-01.
27. Lo anterior, por estimar que “al momento de proferir la decisión del 7 de Junio de 2023 y de negar la nulidad solicitada por los demandantes el 16 de Junio de 2023”[17] la autoridad judicial incurrió en un (i) defecto procedimental absoluto, y un (ii) defecto fáctico.
28. Por un lado, en cuanto al defecto procedimental absoluto, los demandantes sostienen que este se configuró en la medida en que, durante la actuación adelantada para decidir sobre el incidente de desacato solicitado, el juzgado demandado omitió notificar a todos los sujetos procesales sobre el auto que requería un informe a la accionada, y no adelantó una etapa probatoria que permitiera fundamentar suficientemente la decisión a adoptar. Así, consideran que el funcionario desconoció las formas procesales mínimas del procedimiento relativo al incidente de desacato judicial y que “actuó completamente al margen del procedimiento establecido”[18].
29. Por otro lado, aseveran que la decisión judicial adolece de un defecto fáctico, por cuanto solo valoró la prueba aportada por parte del grupo empresarial Prodeco S.A., sin tener en cuenta el contexto de la misma y sin aplicar los principios de la sana crítica y contradicción probatoria. Así, en primer lugar, estiman que se trata de un defecto fáctico positivo, puesto que el juez sí efectuó una valoración probatoria, pero esta resulta equivocada por ausencia de conformidad con la sana crítica o por sustentar una decisión en una prueba que no es apta para tales efectos.
30. En segundo lugar, aducen que este defecto se produjo al no abrir la etapa probatoria y no realizar traslado de la prueba a los demás sujetos procesales, pues ello no permitió la contradicción probatoria y les negó el derecho a los demandantes y demás sujetos procesales a realizar sus valoraciones sobre la prueba presentada por el demandado.
31. En tercer lugar, señalaron que el juez no le solicitó informe de cumplimiento a la ANLA, que fue la autoridad que lideró las reuniones que se llevaron a cabo los días 29, 30 de noviembre y 1 de enero de 2022, y por las cuales ese despacho judicial dio por cumplida la orden.
32. Agregaron que el juez tampoco revisó adecuadamente el material probatorio aportado por la empresa Prodeco S.A., pues en las actas de las mesas de diálogo celebradas el 29, 30 de noviembre y 1 de diciembre de 2022, se podía verificar que con esas reuniones no se estaba dando por cumplido el fallo, dado que faltaba la convocatoria de una gran mesa de diálogo. Lo anterior, a su juicio, implica una valoración parcial de la prueba.
33. Sumado a lo anterior, advirtieron que las reuniones efectuadas entre el 29 de noviembre y el 1 de diciembre de 2022 se realizaron antes de que se produjera la sentencia de segunda instancia, por lo que no resultaba posible declarar cumplida la orden proferida por el Tribunal Contencioso Administrativo del Cesar, cuando esta todavía no había sido dictada.
34. Pretensiones. Los accionantes solicitaron la protección del derecho fundamental al debido proceso y, en consecuencia, que se conceda la tutela como mecanismo transitorio para prevenir un perjuicio irremediable que, a su juicio, sería la consecuencia de aprobar la actualización del plan de cierre parcial de las minas, sin la participación de las comunidades, pudiendo afectar también el patrimonio de la Nación.
35. Por ende, solicitaron que se dejen sin efectos jurídicos las decisiones adoptadas por el Juzgado Séptimo Administrativo de Valledupar el 7 y el 16 de junio de 2023 y, en consecuencia, que esa autoridad judicial decida nuevamente de fondo sobre la solicitud de desacato, vinculando a los sujetos procesales y abriendo la etapa probatoria con las garantías al debido proceso[19].
36. Solicitud de medida cautelar. Los accionantes solicitaron como medida cautelar, que se suspenda la aprobación del documento entregado por Prodeco S.A a la ANLA el pasado mes de septiembre de 2023, que aparentemente corresponde a la actualización del plan de cierre parcial de las minas carboníferas de La Jagua y Calenturitas en el marco de los expedientes de la ANLA (LAM 2622 - Calenturitas y LAM 1203 - La Jagua). Lo anterior, hasta tanto no se defina “la legalidad de la decisión judicial que puso fin al proceso de participación efectiva de las comunidades y sindicatos de las zonas mineras afectadas por el cierre”[20].
37. Decisión de primera instancia. El Tribunal Administrativo del Cesar emitió fallo de primera instancia el 15 de enero de 2024, en el que declaró la improcedencia de la tutela. Para el tribunal existe una interpretación errónea de la parte accionante, puesto que, si bien en el fallo de tutela del 4 de noviembre de 2022 la ANLA era responsable junto con el grupo C.I Prodeco S.A. del cumplimiento de la orden impartida, tal disposición fue modificada por el Tribunal Contencioso Administrativo del Cesar en la sentencia del 9 de diciembre de 2022, quedando Prodeco S.A. como la única entidad obligada a acatar la decisión. Por ello, consideró que no resultaba imperante vincular a la ANLA al trámite incidental o requerirla para que aportara pruebas o informara del cumplimiento de la sentencia de tutela, como lo exige la parte actora[21].
38. Concluyó que, contrario a lo estimado por los accionantes, no podría considerarse que los autos del 7 y 16 de junio de 2023 hubieran sido expedidos de manera irregular por el Juzgado Séptimo Administrativo de Valledupar dentro del incidente, toda vez que tales decisiones fueron adoptadas conforme a lo probado por el grupo Prodeco S.A. en el proceso, “y en estricto apego a lo dispuesto en los fallos tutelares antes reseñados”[22].
39. Decisión de segunda instancia. En segunda instancia, la Sala de lo Contencioso Administrativo, Sección 2ª, Subsección A del Consejo de Estado decidió revocar el fallo de primera instancia y en su lugar negó la tutela solicitada. Observó que el Juzgado Séptimo Administrativo de Valledupar valoró las pruebas allegadas por Prodeco S.A. el 7 y el 19 de diciembre de 2022, y el 31 de mayo de 2023, entre ellas, la convocatoria realizada el 26 de noviembre de 2022 a través de medios de amplia circulación regional y redes sociales y las constancias de las mesas de diálogo realizadas los días 29 y 30 de noviembre y 1 de diciembre de 2022 en distintos municipios.
40. En cuanto al alegado defecto fáctico, el tribunal consideró que, contrario a lo argüido por la parte actora, no se constató que en el auto del 19 de diciembre de 2022 –en el cual resolvió la solicitud de aclaración presentada por Prodeco–, el Tribunal Administrativo del Cesar hubiera señalado que las reuniones celebradas a finales del año 2022 no demostraran el cumplimiento de la orden de tutela; por el contrario, adujo que la corporación judicial se limitó a señalar que no le correspondía analizar esa situación.
41. En relación con el defecto procedimental invocado, el tribunal advirtió que este tampoco se encontraba estructurado, debido a que (i) la orden impuesta en la sentencia de segunda instancia únicamente estaba dirigida al grupo Prodeco S.A., por lo que no era necesario vincular a los otros sujetos procesales, en tanto la finalidad del incidente de desacato es lograr la observancia de la orden de tutela a cargo del responsable de ello; (ii) las reuniones de diálogo se adelantaron con presencia de la Procuraduría General de la Nación y de la Defensoría del Pueblo, como lo evidenció la autoridad judicial aquí accionada, sin que frente a ellas se hubiere dictado una orden, y (iii) la decisión de dar apertura o no al incidente de desacato estuvo precedida de un requerimiento previo al grupo Prodeco S.A. para que informara las gestiones adelantadas para el cumplimiento de lo ordenado. Por lo anterior, consideró que tal información le permitió advertir al juez que el fallo se había acatado, de modo que no había lugar a iniciar el incidente de desacato[23].
42. Memorial remitido por los accionantes. Mediante correo electrónico enviado el 14 de agosto de 2024, la apoderada judicial de los accionantes remitió un memorial al despacho del magistrado sustanciador, en el que recomienda a esta corporación, que en el presente caso adopte “criterios jurisprudenciales y medidas estructurales para garantizar el cumplimiento real y efectivo de los mecanismos de participación comunitaria en los procesos de cierre de minas que servirán de precedente para los futuros casos de cierres de minas a gran escala en el país”[24].
43. Así mismo, la apoderada señaló que,
“…es urgente que la Corte analice no sólo cómo se tomó la decisión judicial por parte del juez de primera instancia, sino el contexto de la decisión judicial misma, ya que en estos procesos de cierre de minas las medidas ambientales y sociales a tomar son complejas, donde más que una reunión de socialización, lo que se ordenaba en la sentencia era un procedimiento de participación para discutir las más de 6.000 obligaciones ambientales y sociales en debate, con el fin de lograr un verdadero y oportuno diálogo multiactor entre la empresa, el Estado y las comunidades”[25].
44. Auto de pruebas. Mediante auto del 6 de agosto de 2024, el magistrado sustanciador ofició a la ANLA, a los accionantes, al Grupo Prodeco, a la Agencia Nacional de Minería, a la Procuraduría General de la Nación, a la Defensoría del Pueblo y a la Contraloría General de la República, con el fin de profundizar en algunos elementos de contexto y para mejor proveer en la presente decisión. En respuesta se recibieron las contestaciones que se sintetizan a continuación.
Respuesta al auto de pruebas de 6 de agosto de 2024
45. La Autoridad Nacional de Licencias Ambientales[26] indicó que la Agencia Nacional de Minería, mediante Resoluciones VSC000979, VSC000980 y VSC 000981 del 3 de septiembre de 2021 aceptó la renuncia de los títulos mineros a cargo de la empresa C.I. Prodeco S.A, en el caso de la mina Calenturitas, y de la Operación Conjunta de las sociedades Carbones de La Jagua S.A., Consorcio Minero Unido S.A. y Carbones El Tesoro S.A. en el proyecto minero de La Jagua. En consecuencia, mediante Auto 9379 del 5 de noviembre de 2021 y Auto 11384 del 29 de diciembre de 2021, la ANLA le solicitó a las empresas la actualización de los planes de cierre, desmantelamiento y abandono de cada una de estas minas.
46. La autoridad ambiental también señaló que los proyectos mineros a cargo del grupo Prodeco cuentan con Instrumentos de Manejo y Control Ambiental y por tanto deben presentar una ficha denominada “Desmantelamiento y Abandono” o el correspondiente Plan de Cierre, que hacen parte integral del Plan de Manejo Ambiental. Su propósito es atender los impactos derivados de la operación, con el fin de rehabilitar las áreas intervenidas o retirar la infraestructura que pueda generar impactos o riesgos al ambiente o al medio social[27].
47. Igualmente, aseguró que una vez sean entregados los planes de cierre actualizados por parte de las empresas del grupo Prodeco, esa Autoridad Nacional procederá a su análisis, y, si lo considera pertinente, realizará visita a los proyectos, para verificar aspectos que no se pueden valorar documentalmente. Como resultado del proceso de verificación, emitirá los conceptos técnicos correspondientes, que deberán ser acogidos por acto administrativo, en el que se establecerán las acciones de cierre que se consideren pertinentes para cada una de las etapas que lo componen y se realizarán los requerimientos a que haya lugar.
48. Recalcó que los planes de cierre, desmantelamiento y abandono que solicitó al grupo Prodeco S.A. deben presentarse garantizando el derecho a la participación de las comunidades del área de influencia del proyecto. Y, además, que la participación debe integrar “los aportes e inquietudes de las comunidades y de las autoridades municipales y departamentales del área de influencia, obtenidas durante los procesos de participación, de manera que permitan la planificación de actividades y medidas de manejo acordes con las consecuencias del cierre”[28].
49. También informó que el representante legal de la sociedad C.I Prodeco S.A. a cargo de la explotación de la mina Calenturitas, mediante comunicaciones con radicados 20246200683722 del 18 de junio de 2024 y 20246200802072 del 16 de julio de 2024 y la Operación Conjunta a cargo de la explotación de la mina La Jagua mediante comunicación con radicado 20246200692372 del 20 de junio de 2024, solicitaron a la ANLA un plazo adicional de un año para presentar la actualización del plan de cierre definitivo de los proyectos. Lo anterior, con el fin de incluir la información señalada en los autos 4789 del 27 de junio de 2023 y 2178 del 12 de abril de 2024.
50. Ese grupo empresarial argumentó la existencia de situaciones jurídicas sobrevinientes que cambian las condiciones para la presentación de la actualización del plan de cierre, tales como la liquidación de los contratos 109-90, 285-95 y 132-97 y la terminación de la ronda minera de carbón. Además, las empresas pidieron que se tuviera en cuenta, que el proceso para la adjudicación de la ronda minera de carbón fue suspendido el 22 de julio de 2022 por solicitud del Gobierno Nacional y por decisión del Tribunal Administrativo de Cundinamarca y terminado definitivamente como consecuencia del pacto de cumplimiento suscrito por la ANM y la ANLA con el demandante, en el marco de un proceso de acción popular, mediante providencia del 2 de mayo de 2024. Prodeco también argumentó que este plazo resulta necesario en aras de garantizar el derecho a la participación en el proceso de actualización del plan de cierre.
51. La ANLA aseveró que se encuentra analizando la solicitud del plazo realizada por el Grupo Prodeco, en aras de emitir la correspondiente respuesta.
52. Sobre la definición del área de influencia de los proyectos, la ANLA remitió la Resolución 453 del 28 de abril de 2016, en la cual se estableció el área de influencia para el medio socioeconómico y en consecuencia, se reconoció a las comunidades directamente afectadas por el proyecto minero Calenturitas. Así mismo, aportó la Resolución 1343 del 9 de julio de 2019, que establece el área de influencia directa para la mina de La Jagua y define las unidades territoriales mayores y menores que quedan comprendidas dentro de la misma. Sobre su proceso de identificación, resaltó la información asociada a los lineamientos de participación con las comunidades y demás actores sociales impactados por el proyecto.
53. También indicó que, mediante certificación número 198 del 10 de febrero de 2014, el Ministerio del Interior certificó que no había presencia de comunidades étnicas en el área del proyecto Calenturitas. Ahora bien, aclaró que mediante sentencia T-375 de 2023, la Corte Constitucional amparó el derecho fundamental a la consulta previa del pueblo indígena Yukpa y ordenó adelantar un proceso de consulta y posconsulta en relación con los proyectos mineros Calenturitas, La Jagua y otros, al encontrar probada la afectación directa que estos le generan.
54. Respuesta del Grupo Prodeco S.A[29]. El representante legal de las compañías Carbones de la Jagua S.A. (CDJ)[30], del Consorcio Minero Unido S.A. (CMU)[31], y Carbones El Tesoro S.A. (CET)[32], informó que, a la fecha, no se encuentra presentado el Plan de Cierre Anticipado Definitivo del proyecto carbonífero “Mina La Jagua”, sino que el mismo se encuentra en elaboración por parte de Prodeco bajo los lineamientos de las normas aplicables y lo definido por la ANLA en el Auto 2789 del 27 de junio de 2023 y el oficio con radicado 20244000154351 del 6 de marzo de 2024.
55. Así mismo, Prodeco aseguró que uno de los lineamientos que la ANLA definió en el Auto 2789 del 27 de junio de 2023 y aclaró en el Oficio con radicado 20244000154351 del 6 de marzo de 2024 es la participación de las comunidades que forman parte del área de influencia del proyecto en la construcción del Plan de Cierre Definitivo Anticipado, en el cual se integrarán sus aportes e inquietudes. Igualmente, se refirió a que, mediante comunicación de 20 de junio de 2024, el Grupo Prodeco S.A. le solicitó a la ANLA un plazo de un (1) año para la presentación del mencionado Plan de Cierre Definitivo Anticipado y que dicha solicitud está pendiente de decisión por parte de la ANLA.
56. A partir de lo anterior, concluyó que, “en este momento no hay ningún Plan de Cierre del proyecto “Mina La Jagua” (ni parcial ni definitivo) presentado ante la ANLA que pueda ser objeto de Mesas de Diálogo y/o espacios de participación con comunidades ni con tercero alguno, pues el mismo se encuentra en la etapa de recolección de la información indicada por la ANLA para su construcción”[33].
57. Los accionantes respondieron a la Corte, que además de las reuniones celebradas los días 29 y 30 de noviembre y 1 de diciembre de 2022, no han sido convocados o han participado en otras mesas de diálogo para “garantizar la participación efectiva y significativa de los destinatarios del amparo y garantizar la transparencia y publicidad del proceso”.
58. Destacaron que, a partir de las reuniones antes mencionadas, el único acuerdo al que se llegó entre la empresa y las comunidades consistió en que tales reuniones serían únicamente un espacio de socialización y que posteriormente les informarían sobre las medidas que estaban diseñando para su plan de cierre[34].
59. Advirtieron que, durante los 6 meses posteriores a la sentencia de segunda instancia, Prodeco “mostró renuencia a acordar con las comunidades y sindicatos la metodología y las fechas de la nueva mesa (…)”[35] y que por lo tanto, “los accionantes buscamos por varios medios convocar a este grupo empresarial para llegar a un acuerdo, siendo ineficaz cualquier mecanismo, como fueron correos electrónicos, chats, reuniones con la mediación de la embajada de Suiza para poder exigir la convocatoria de esta mesa y cumplimiento de los acuerdos”[36].
60. Adicionalmente, informaron que algunos de los accionantes fueron amenazados. Que se les exigió el retiro de la tutela, y que incluso se llegaron a producir atentados contra la vida e integridad de líderes de este proceso y contra su abogada representante, hechos que fueron denunciados ante la Fiscalía. Además, señalaron que Prodeco expuso a todos los líderes publicando en su página web todos los poderes y copias de la cédula de los tutelantes.
61. También argumentaron que luego de la decisión de desacato judicial y de la demanda internacional contra Colombia ante el CIADI que interpuso Prodeco/Glencore por el proceso de cierre de minas en Cesar, no se ha convocado a la mesa de diálogo.
62. Sostuvieron que la ANLA informó a la Defensoría del Pueblo, que la participación se garantizará con posterioridad a la aprobación de los planes de cierre ambiental por parte de esa autoridad, los cuales están siendo acordados únicamente entre la empresa y la ANLA, dejando de lado a los accionantes. Sin embargo, para estos, el plan de cierre es el único mecanismo que tienen para participar los afectados de estas explotaciones, puesto que allí se impondrán las obligaciones finales que deberá cumplir el grupo empresarial.
63. Resaltaron que actualmente no cuentan con un espacio en el que puedan dialogar sobre sus propuestas y sugerencias y que consideran que para que su participación sea oportuna, efectiva y eficaz, debe darse antes de la aprobación del plan de cierre definitivo.
64. Finalmente, insistieron en que la empresa Prodeco no debe ser juez y parte, así como en la importancia de que desde la Corte se fijen criterios para garantizar la participación efectiva en procesos de cierre ambiental de minas, dado que en los próximo 15 años se producirán al menos 10 cierres más.
65. La Agencia Nacional de Minería[37] informó a esta Corte, que “[e]n la actualidad, en la Agencia Nacional de Minería ANM no existe proceso vigente para entregar en concesión los proyectos carboníferos de la Jagua y Calenturitas a una nueva empresa”[38].
66. Explicó, que según lo indica la resolución VSC-0981 del 3 de septiembre de 2021, a través de la cual se declaró viable la solicitud de renuncia, el cumplimiento de obligaciones está estrictamente limitado a aquellas contraídas en el marco del contrato objeto de liquidación. En ese orden de ideas, señaló, que “las demás obligaciones contraídas con otras autoridades públicas, como las derivadas de licencias ambientales, planes de manejo ambiental o cualquier otro instrumento de orden ambiental que le sea exigible o impuesto por la autoridad ambiental competente”[39] continúan vigentes.
67. El Procurador Delegado para Asuntos Ambientales, Minero Energéticos y Agrarios[40] destacó las actuaciones adelantadas en ejercicio de su función preventiva respecto de la acción de tutela radicada bajo el No. 2022-438. Señaló, que la Procuraduría Regional del Cesar acompañó la mesa de diálogo celebrada los días 29, 30 de noviembre y 1 de diciembre de 2022 y que, a través de oficio de 14 de febrero de 2023 requirió al representante legal del grupo Prodeco, a efectos de que allegara la información relacionada con el cumplimiento del fallo de tutela, en especial, las actas de los espacios de diálogo.
68. Que, además, indagó con Prodeco si ese grupo empresarial consideraba realizar nuevos espacios en atención al fallo de segunda instancia que modificó la decisión inicial y dejó la orden exclusivamente a su cargo. Al respecto, Prodeco respondió que no existía obligación adicional que adelantar en virtud del fallo de segunda instancia, “(…) en atención a que ya se había dado por satisfecho el cumplimiento de la orden con los espacios de diálogo que se adelantaron los días 29, 30 de noviembre y 1 de diciembre de 2022, pues el objeto de dichos espacios participativos se cumplió, al socializar a las comunidades del área de influencia del proyecto las medidas de cierre y abandono que se pretendían adelantar por la empresa, sujetas a la evaluación y aprobación de la autoridad ambiental ANLA, con independencia de que la logística haya sido contratada por esta entidad”[41].
69. El Delegado para los Asuntos Constitucionales y Legales de la Defensoría del Pueblo[42], expuso las actuaciones adelantadas por esa entidad en relación con el expediente de la referencia. Destacó, que el 5 de mayo de 2024 le solicitó información a la ANLA sobre el procedimiento impartido a la aprobación del plan de cierre de obligaciones ambientales y sociales de las minas Calenturitas y La Jagua.
70. La Contralora Delegada para el Medio Ambiente[43] explicó que esa entidad ha adelantado dos procesos auditores relacionados con los proyectos mineros en cuestión. El primero, corresponde al Informe de Auditoría de Cumplimiento CGR-CDMA No. 019 de mayo de 2018, asociado al “Proceso de Licenciamiento Ambiental a los Proyectos de Minería de carbón en el departamento del Cesar”, cuyo objetivo general fue “[v]erificar el cumplimiento de los compromisos ambientales derivadas de las licencias ambientales a cargo de la ANLA a los proyectos mineros de carbón en el Departamento del Cesar, así como el estado de los permisos ambientales y otros instrumentos otorgados por ANLA; Corpocesar y MDS”. Dentro del alcance de dicha auditoría se incluyeron los expedientes LAM2622 y LAM1203.
71. Como resultado, la Contraloría General de la República constituyó 47 hallazgos administrativos, de los cuales 36 tienen presunta connotación disciplinaria; 7 presunta connotación fiscal; una solicitud de indagación preliminar y una solicitud de proceso administrativo sancionatorio. Advirtió que los hallazgos fueron trasladados respectivamente a la Procuraduría General de la Nación y a la Fiscalía General de la Nación.
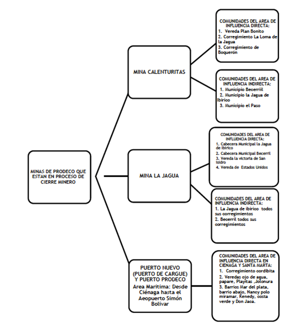
72. En segundo lugar, adujo que se practicó el Informe de Auditoría de Cumplimiento CGR-CDMA No. 029 de junio de 2022 dirigido al “Cumplimiento de Planes de Manejo ambiental y licencias ambientales de explotación minera de carbón en el año 2022”, cuyo objetivo general fue “[e]valuar el cumplimiento de los planes de manejo ambiental y licencias ambientales de explotación minera, con énfasis en las áreas cercanas a la Serranía del Perijá, por Drummond, Prodeco S.A y CNR ubicados en el territorio del pueblo Yukpa y Consejo Comunitario Casimiro Mesa Mendoza (COCONEBO)”. Al respecto, la Contraloría de la República constituyó 16 hallazgos administrativos, de los cuales 9 tienen presunta connotación disciplinaria y uno con otra incidencia.
Intervenciones presentadas por terceros
73. Con respecto a las intervenciones presentadas por terceros, la Sala se permite precisar su alcance y distinguir entre los elementos que caracterizan a los terceros con interés, que pueden intervenir en los procesos como coadyuvantes, de quienes aspiran a participar bajo la figura del amicus curiae. En relación con el régimen para la intervención de terceros que consideran tener un interés legítimo en el proceso, y por lo tanto aspiran a coadyuvar las pretensiones de alguna de las partes, el artículo 13 del Decreto 2591 de 1991 señala que, “quien tuviere un interés legítimo en el resultado del proceso podrá intervenir en él como coadyuvante del actor o de la persona o autoridad pública contra quien se hubiere hecho la solicitud”.
74. Por su parte, el objetivo de los amicus curiae se encuentra directamente relacionado con el carácter experto de sus opiniones, las cuales se presentan con el fin de iluminar los razonamientos que tienen lugar dentro del proceso. Si bien el Decreto 2591 de 1991 no prevé explícitamente esta figura para los procesos de tutela, esta Corporación se ha referido a su alcance a través de diversas providencias[44], con el fin de señalar, se trata de la intervención de un tercero que no reviste la calidad de parte, pero que se presenta en un litigio en el que se debaten cuestiones de interés público con el fin de presentar argumentos relevantes.
75. Así, los amicus, como terceros ajenos al proceso, carecen de idoneidad procesal, por ejemplo, para alegar pretensiones –más aún si son diferentes a las planteadas por las partes– o formular recursos; y tampoco hay obligación de notificarles las distintas actuaciones.
76. En este mismo sentido, mediante Auto 271de 2020, la Corte recordó que el objetivo del amicus curiae “es el de ilustrar al juez sobre materias especializadas o explicar puntos de vista distintos que surgen de una misma controversia. Por ejemplo, la Corte Interamericana de Derechos Humanos ha establecido que el amicus ‘[cumple] un papel relevante al proporcionar a los magistrados elementos de juicio actualizados en materia de derechos humanos, relativos a la interpretación y la aplicación de los tratados internacionales sobre tal materia”[45].
77. Ahora bien, la Corte Constitucional valora positivamente este tipo de intervenciones, en la medida en que aportan elementos relevantes para la decisión y contribuyen a la participación ciudadana. Lo anterior, teniendo en cuenta que, los amicus pueden proponer argumentos científicos y análisis extraídos de la experiencia investigativa y la observación social, que pueden apoyar la ilustración de un problema que reviste un interés general, incluso por fuera del resultado concreto del caso particular.
78. No obstante, dado que se trata de un tercero externo al proceso, estos conceptos no tienen carácter vinculante, pues su idea es simplemente ilustrar a la Corte sobre el fenómeno objeto de análisis[46]. Máxime cuando la regla general en sede de tutela es que el juez tiene discrecionalidad probatoria y de notificación para agilizar al máximo el proceso.
79. Amicus curiae presentados en el caso bajo estudio. En el caso bajo estudio, en calidad de amicus curiae se recibieron siete intervenciones: (i) de parte del geólogo Andrés Eduardo Ángel Huertas[47], quien intervino a nombre propio y en representación de la Corporación para el Desarrollo de Políticas Energéticas para las Transiciones Justas – POLEN TJ; (ii) del profesor de derecho ambiental de la Universidad La Salle Bajío, en el Estado de Guanajuato, México, Francisco Javier Camarena Juárez[48]; (iii) de la Clínica Jurídica de la Universidad del Magdalena[49]; (iv) la intervención conjunta de la Asociación Interamericana para la Defensa del Ambiente (AIDA), el Centro Mexicano de Derecho Ambiental, A.C. (CEMDA), la Familia Pasta de Conchos y el Centro de Energía Renovable y Calidad Ambiental A.C. (CERCA)[50]; (v) de parte de Joris van de Sandt, Coordinador del Programa para América Latina PAX, ONG de los Países Bajos[51]; (vi) de parte del Stockholm Environment Institute[52] y; (vii) de parte de Stephan Suhner, en calidad de Director la ONG suiza Grupo de Trabajo Suiza Colombia (Arbeitsgruppe Schweiz Kolumbien ask!)[53].
80. El geólogo Andrés Eduardo Ángel Huertas[54] concentró su intervención en informar a la Corte Constitucional “sobre aquellos daños y pasivos que persisten tras el cierre de las minas y sobre parte de los cuales, según se demuestra en el presente escrito, no existen regulaciones ni prácticas integrales adecuadas en el país.”[55] En su escrito, postula que “existe un riesgo cierto de generación de onerosas externalidades que, de no tomar acciones urgentes y decisivas en materia legal y técnica en el país, se verán exacerbadas en el contexto del cierre y abandono de los proyectos mineros carboníferos en los departamentos del Cesar y de La Guajira en detrimento de los intereses de la Nación.”[56]
81. Concluyó que en Colombia no existen los instrumentos, instituciones ni políticas para enfrentar los impactos a perpetuidad que, con muy alta probabilidad, sobre todo en el caso del agua, y con certeza en el caso del paisaje, persistirán en los departamentos del Cesar y de La Guajira tras el cierre de las grandes minas de carbón. También solicitó a la Sala que, en caso de estimarlo conveniente, convoque a una audiencia para brindar mayor información sobre lo consignado en el documento y sobre la materia del caso en general.
82. El profesor de derecho ambiental de la Universidad La Salle Bajío (México), Francisco Javier Camarena Juárez destacó la relevancia del presente caso para “establecer un precedente en el diálogo jurisprudencial sobre el alcance del derecho a la participación ciudadana y el acceso a la información ambiental en procesos de protección constitucional, en actividades industriales y de minería, a nivel de Latinoamérica”[57].
83. El profesor Camarena realizó un ejercicio de derecho comparado, en el que presentó la legislación aplicable a las actividades de minería en México. A partir de esto, destacó la importancia de los mecanismos de participación ciudadana en procesos de cierre de minas[58] y señaló que la realización de una consulta pública puede darle eficacia al derecho humano al medio ambiente, a la participación ciudadana y al acceso a la información ambiental.
84. Por su parte, en su intervención, la Clínica Jurídica de la Universidad del Magdalena respaldó las pretensiones de los accionantes. Los principales argumentos presentados se dirigieron, en primer lugar, a revisar las causales específicas de procedencia de la tutela contra providencias judiciales. Los miembros de la clínica jurídica indicaron que, a su juicio, el presente asunto supera todos estos requisitos, y destacaron que se ventilan asuntos de gran trascendencia constitucional.
85. Sostuvieron, en segundo lugar, que en el caso bajo estudio se presentaron irregularidades procesales que influyeron claramente en la decisión, toda vez que la Defensoría y la Procuraduría “fueron designados en calidad de veedores del cumplimiento de este fallo de tutela, y eran los más idóneos e imparciales para informar al despacho sobre el cumplimiento de la sentencia de tutela, no obstante no se les vinculó al trámite de desacato a pesar de que era necesario y obligatoria su intervención para constatar el cumplimiento de la sentencia”[59].
86. De acuerdo con esta clínica jurídica, el Juzgado Séptimo Administrativo de Valledupar incurrió en un defecto procedimental absoluto en el trámite de desacato,
“al pretermitir el traslado del auto de apertura de pruebas a los demás sujetos procesales que están vinculados, no pide pruebas y deja de lado a los más de 9 sujetos procesales vinculados en la Litis en primera y segunda instancia. Adicionalmente no notificó y requirió a aquellos que quedaron obligados a ser veedores del cumplimiento de la sentencia del 9 de diciembre de 2022 como la Defensoría y Procuraduría, cuya falta de participación influye directamente en la decisión del incidente, ya que estos veedores gozan de independencia e imparcialidad para constatar el cumplimiento de la sentencia y su intervención era determinante para verificar el cumplimiento de la misma, pretermitiendo de eta forma las reglas del procedimiento de incidente de desacato e incurriendo claramente en un defecto procedimental absoluto a la luz de la jurisprudencia de la H. Corte Constitucional”[60].
87. También afirmaron que el auto de 7 de junio de 2023 incurrió en un defecto fáctico, “(…) por el hecho de dar por establecidas circunstancias que no han sucedido dentro del trámite incidental y sin que exista material probatorio que respalde su decisión”. Así pues, estiman que el auto acusado realiza una valoración parcial y sesgada de la prueba aportada por Prodeco, sin tener en cuenta el contexto y alcance de la misma. A su juicio, al verificar el alcance de la orden, el juzgado debió haber tenido en cuenta el derecho a la participación de las comunidades en el cierre de la mina, teniendo en cuenta la línea jurisprudencial que ha fijado la Corte Constitucional sobre el derecho a la participación ciudadana respecto del derecho a un ambiente sano.
88. Concluyeron que los deberes del Estado no se agotan en el marco de un cierre minero, “tan solo con unas reuniones de socialización”, sino que se requiere de una participación real y efectiva, pues, según sostiene, este derecho “está directamente vinculado a la realización plena de los derechos al medio ambiente sano y al territorio”. En ese sentido, puntualizó, que el derecho a participar “no puede ser reducido a una mera formalidad, sino que debe habilitar una incidencia real y significativa en la toma de decisiones, la cual de ninguna manera se garantizó en el presente caso”[61].
89. La intervención conjunta de la Asociación Interamericana para la Defensa del Ambiente (AIDA), el Centro Mexicano de Derecho Ambiental, A.C. (CEMDA), la Familia Pasta de Conchos y el Centro de Energía Renovable y Calidad Ambiental A.C. (CERCA) afirmó que no se ha dado un adecuado proceso de cierre en el caso de la salida de Prodeco de sus proyectos de minería de carbón a cielo abierto en el departamento del Cesar. Adujo también, que se ha evidenciado que las acciones desplegadas tanto por las entidades administrativas como por Prodeco resultan insuficientes de cara a la vulnerabilidad y fragilidad del entorno ambiental y social de la región donde se produjo la renuncia a los contratos mineros.
90. En relación con el concepto de cierre de minas en Colombia indicó que, para que sea responsable y justo debe darse un proceso planificado, que se contemple desde las fases iniciales del proyecto y se actualice durante su desarrollo. Destacó que, pese a los desafíos normativos y regulatorios en materia de cierre de minas, el cierre responsable es necesario para garantizar el derecho a un ambiente sano y que, por el contrario, los procesos de abandono intempestivo generan impactos adicionales a nivel ambiental, social y económico.
91. Por otra parte, Joris van de Sandt, Coordinador del Programa para América Latina PAX, ONG de los Países Bajos aseguró que, a pesar de haber realizado algunas evaluaciones de impacto en los derechos humanos, Prodeco no cumple con los estándares de conducta empresarial responsable y debida diligencia en derechos humanos. Destacó que, hasta ahora la empresa ha fallado en realizar una autoevaluación participativa sobre cómo las actividades de minería de carbón han contribuido a vulnerar derechos humanos y se han articulado con el conflicto armado en la región, a partir de dinámicas como la compra a precios bajos de tierras abandonadas por campesinos despojados por la violencia, situación que fue documentada por la Comisión de la Verdad en su informe final[62]. Por estas razones, consideró que es esencial que el proceso de cierre minero sea genuinamente participativo, de manera que incorpore la opinión de las comunidades y grupos afectados.
92. Finalmente, Stephan Suhner, en calidad de Director la ONG suiza Grupo de Trabajo Suiza Colombia (Arbeitsgruppe Schweiz Kolumbien ask! planteó que, a su juicio, la empresa Glencore (en Suiza), Prodeco (en Colombia) no ha actuado con la debida diligencia necesaria. Adujo que existen serias preocupaciones de que Prodeco abandone la zona minera del Cesar y la zona portuaria del Magdalena sin remediar los impactos ocasionados por su actividad y sin contribuir a una transición justa. Además, resaltó que, tratándose del primer cierre minero en Colombia, será un referente para futuros procesos de cierre minero, no solo en materia ambiental, sino en relación con la responsabilidad de la empresa con el respeto de los derechos humanos. Con ese fin, destacó la importancia de la participación de las comunidades y de los sindicatos de la zona en el proceso de cierre.
II. CONSIDERACIONES DE LA CORTE CONSTITUCIONAL
93. Competencia. La Corte Constitucional, a través de esta Sala de Revisión es competente para examinar en sede de revisión los fallos de tutela proferidos dentro del proceso de la referencia, de conformidad con lo previsto por los artículos 86 y 241.9 de la Constitución Política, en concordancia con los artículos 31 a 36 del Decreto 2591 de 1991.
94. De acuerdo con las pretensiones y los fundamentos fácticos y jurídicos expuestos, corresponde a la Sala revisar las decisiones de instancia en cuanto negaron la solicitud de tutela, por considerar que no se configuraban los defectos alegados por la parte accionante respecto de la providencia judicial que se abstuvo de iniciar un incidente de desacato y en consecuencia, de aquella que negó la nulidad de dicha decisión.
95. Esta Sala considera necesario precisar que, dado que no desconoce la complejidad del contexto social y ecológico que entrañan los cierres de minas de carbón, el magistrado sustanciador ordenó una serie de pruebas con el fin de esclarecer la situación que rodea al asunto bajo estudio. En general, las pruebas aportadas por la ANLA, la ANI, Prodeco y por los organismos de control dan cuenta de la gran complejidad que supone la terminación de la explotación de las minas carboníferas de La Jagua y Calenturitas a nivel contractual, ambiental y social.
96. Además, la Sala observó que, en su respuesta al auto de pruebas, los accionantes insistieron en su pretensión de que la Corte, a través de este pronunciamiento, fije criterios para garantizar la participación efectiva de las comunidades afectadas, no solo en este proceso, sino en aquellos cierres de minas que se prevén dentro de los próximos 15 años. En este mismo sentido se pronunciaron la mayoría de las intervenciones que se produjeron en calidad de amicus curiae con el fin de señalar que esta es una ocasión clave para definir los mínimos exigibles en casos de cierre de minas y poner de relieve aspectos relacionados con el contexto de los derechos humanos y ambientales que se encuentran en juego en los procesos de elaboración y ejecución de estos planes.
97. Al respecto, es necesario advertir que, contrario a lo que pretenden los accionantes y lejos del sentido que le atribuyen la mayoría de los amicus curiae, tal asunto excede los contornos del objeto de la presente tutela. En efecto, la solicitud de amparo que aquí se revisa es aquella que se dirigió en contra de la decisión del Juzgado Séptimo Administrativo de Valledupar ante la solicitud de iniciar un incidente de desacato.
98. Por lo tanto, es importante aclarar que la tutela que aquí se revisa, no es aquella inicial[63] en la que se resolvió proteger el derecho fundamental a la participación, sino que se trata de la acción adelantada para cuestionar el respeto de las garantías al debido proceso en el marco de la decisión judicial adoptada por el Juzgado Séptimo Administrativo de Valledupar. Así las cosas, el objeto de la tutela bajo estudio se circunscribe a la revisión de la decisión que tomó el juez de tutela en relación con el trámite de desacato.
99. En este marco, lo que el juez constitucional está llamado a resolver en sede de revisión se enmarca en el objeto de la tutela que se ha planteado y por lo tanto, no pueden dejar de observarse las reglas sobre el carácter excepcional de la acción de tutela contra providencias judiciales y en particular, de aquellas que ponen fin al trámite incidental de desacato[64]. Al respecto, la jurisprudencia constitucional ha advertido que
“el juez constitucional que asuma el conocimiento de una acción de tutela enfilada contra providencia dictada en el curso de un incidente de desacato sólo está autorizado para examinar la observancia del debido proceso al interior del trámite y la adecuación de la decisión adoptada en virtud del mismo, mas no puede revisar, cuestionar y/o modificar la decisión de tutela, el alcance o contenido sustancial de las órdenes impartidas por el juez de la tutela primigenia –salvo que aquella sea de imposible cumplimiento o ineficaz para garantizar la efectividad del derecho fundamental amparado[65]–, pues se trata de un debate que ya fue zanjado, de suerte que en el ejercicio de sus atribuciones ha de ceñirse al trámite incidental objeto de estudio”[66] (Énfasis añadido).
100. Así las cosas, la Sala de revisión debe resolver el problema jurídico de si la Sub-sección A, Sección Segunda, de la Sala de lo Contencioso-Administrativo del Consejo de Estado, falló acertadamente al negar el amparo, o si, por el contrario, el Juzgado Séptimo Administrativo del Distrito Judicial de Valledupar vulneró el derecho fundamental al debido proceso en el asunto bajo examen, al incurrir en un defecto fáctico y en un defecto procedimental, cuando decidió sobre la solicitud de apertura de un trámite incidental de desacato respecto de las órdenes de tutela dictadas dentro del proceso de radicado 20001-33-33-007-2022-00438-00.
101. En tales términos, la Sala resolverá el asunto de fondo planteado, tras aplicar la metodología de análisis de procedencia de la acción de tutela contra providencias judiciales que deciden incidentes de desacato.
102. Tal como lo indicó esta Corte en la Sentencia SU-034 de 2018,
“para enervar mediante acción de tutela la providencia que resuelve un incidente de desacato, es preciso que se reúnan los siguientes requisitos: i) La decisión dictada en el trámite de desacato se encuentre ejecutoriada; es decir que la acción de tutela es improcedente si se interpone antes de finalizado el trámite –incluido el grado jurisdiccional de consulta, si es del caso–. Ii) Se acrediten los requisitos generales de procedencia de la acción de tutela contra providencias judiciales y se sustente, por lo menos, la configuración [de] una de las causales específicas (defectos). Iii) Los argumentos del promotor de la acción de tutela deben ser consistentes con lo planteado por él en el trámite del incidente de desacato, de manera que a) no debe traer a colación alegaciones nuevas, que dejó de expresar en el incidente de desacato, y b) no puede solicitar nuevas pruebas que no fueron pedidas en un principio dentro del desacato y que el juez no tenía que practicar de oficio”[67].
103. Ahora bien, la Sala también considera pertinente aclarar, que los accionantes manifiestan que además del auto de 7 de junio de 2023 que resolvió abstenerse de dar apertura al incidente, también pretenden atacar el auto de 16 de junio de 2023, a través del cual el juzgado accionado decidió rechazar de plano la solicitud de nulidad respecto del auto de 7 de junio. No obstante, los reproches que se enuncian en la demanda, en realidad solo se refieren al primero de estos autos. Por lo tanto, la Sala estudiará los argumentos de la tutela en función de la aparente configuración de los defectos respecto de la providencia judicial de 7 de junio, sin perjuicio de incluir en su análisis lo dicho en el segundo de los autos, en cuanto resulte pertinente para resolver el problema jurídico que aquí se ha planteado.
104. Por lo anterior y con el fin de dar respuesta al problema jurídico, tras pronunciarse sobre el cumplimiento de los requisitos generales de procedibilidad (2) y los requisitos específicos de procedencia de la tutela contra providencia judicial (3); la Sala reiterará la jurisprudencia constitucional sobre la naturaleza y alcance del trámite incidental de desacato (4); caracterizará brevemente, a partir de la jurisprudencia constitucional, el defecto fáctico (5) y el defecto procedimental a la luz del trámite incidental de desacato (6); y, finalmente resolverá el caso concreto (7).
2. Análisis de los requisitos generales de procedencia de la tutela contra una providencia que decide sobre un incidente de desacato
105. La decisión dictada en el trámite de desacato se encuentra ejecutoriada. La Sala constata que la providencia del 7 de junio de 2023, mediante la cual el Juzgado Séptimo Administrativo del Distrito Judicial de Valledupar resolvió abstenerse de iniciar el trámite incidental de desacato se encuentra ejecutoriada. En efecto, contra dicha providencia judicial no procedían recursos[68]. Además, no se surtió el grado jurisdiccional de consulta, pues, ante la falta de prosperidad del incidente, no se impuso sanción alguna. Así mismo, la providencia del 16 de junio de 2023, mediante la cual el Juzgado Séptimo Administrativo del Distrito Judicial de Valledupar decidió no acceder a la solicitud de nulidad respecto de la providencia dictada el 7 de junio de 2023, y por tanto mantuvo en firme su decisión de no dar apertura al incidente de desacato se encuentra igualmente ejecutoriada. Finalmente, la Sala observa que la solicitud de tutela se presentó el 4 de diciembre de 2023, esto es, cuando ya había finalizado el trámite incidental.
106. Legitimación en la causa por activa. De conformidad con el artículo 86 de la Constitución Política, toda persona puede acudir a la acción de tutela para reclamar ante los jueces la protección inmediata de sus derechos fundamentales, cuando quiera que estos resulten vulnerados o amenazados. De lo dispuesto en los artículos 86 de la Constitución y 10 del Decreto 2591 de 1991, la jurisprudencia constitucional ha interpretado que la titularidad del derecho fundamental presuntamente afectado, amenazado o vulnerado, determina el interés directo del tutelante en su protección y, por tanto, la legitimidad por activa en el proceso de tutela[69]. Esta exigencia “busca garantizar que la persona que acude a la acción de tutela tenga un interés directo y particular respecto de la solicitud de amparo que eleva ante el juez constitucional, de manera que pueda establecerse sin dificultad, que lo reclamado es la protección de un derecho fundamental del propio demandante y no de otro”[70].
107. En el caso en concreto, de acuerdo a lo señalado en el escrito de tutela, esta es presentada por el Centro de Estudios para la Justicia Social Tierra Digna, en representación de (1) la Junta de acción comunal de Boquerón, (2) el Consejo Comunitario afrodescendiente Coafrovis de la Victoria de San Isidro, (3) la Red de Mujeres del municipio del El Paso, (4) la Asamblea Campesina del César, (5) la Asociación de usuarios campesinos (ANUC) de El Paso, (6) el Sindicato Nacional de trabajadores del Carbón –Sintracarbón–, (7) el Sindicato Nacional de los trabajadores de la industria minero-energética –Sintramienergetica–, (8) la Asociación Sohokorpa del pueblo indígena Yukpa, (9) el Consejo Comunitario Caño Candela de Becerril, (10) la Junta de Acción Comunal del barrio don Jaca de Santa Marta, (11) el edil del corregimiento de Cordobita en Ciénaga (Madgalena), (12) el líder social de la vereda el Hatillo y (13) el líder social de las juntas de acción comunal de la Jagua de Ibirico.
108. En esa medida, la apoderada del Centro de Estudios para la Justicia Social Tierra Digna afirma que representa a varias personas naturales y también asociaciones campesinas y colectivos de comunidades negras, de mujeres, indígenas y sindicales, que dicen representar un interés común de esta población, relacionado con la presunta afectación derivada de la renuncia anticipada a la explotación de las minas carboníferas de La Jagua y Calenturitas, por parte del grupo empresarial Prodeco S.A.
109. Respecto de la legitimación de las personas jurídicas que actúan en representación de sus miembros o afiliados, esta Corporación ha señalado que existen derechos que no son exclusivos “de los individuos aisladamente considerados, sino también en cuanto son parte de grupos y organizaciones cuya finalidad es específicamente la de defender determinados ámbitos de libertad o realizar los intereses comunes, y por tanto, también pueden ser tutelados en cabeza de las asociaciones que los representan”[71]. De manera que las personas jurídicas también pueden ser titulares de derechos fundamentales directa o indirectamente[72].
110. Luego de revisar la documentación aportada al proceso por el Centro de Estudios para la Justicia Social, Tierra Digna, la Sala únicamente encontró acreditada la legitimación en la causa por activa de once (11) personas, que otorgaron poder a la abogada Andrea del Rocío Torres Bobadilla y presentaron copia de su Cédula de Ciudadanía (C.C.), así como soportes de la elección que los legitima como representantes de los sindicatos[73], juntas de acción comunal[74], asociaciones campesinas[75], de mujeres[76] y del consejo comunitario Caño Candela.
111. Por lo tanto, mediante auto de 4 de septiembre de 2024, este tribunal ofició a los accionantes, para que remitieran los soportes documentales correspondientes al reconocimiento de poder para actuar en el proceso de tutela que aquí se revisa y para que aclararan, uno a uno, quiénes intervienen como personas naturales y quiénes en calidad de representantes legales de alguna organización o comunidad.
112. Mediante memorial de 11 de septiembre de 2024, la abogada Andrea del Rocío Torres Bobadilla aclaró a esta corporación, que actúa como apoderada[77] de trece (13) accionantes que intervienen, según se detalla en el párrafo 114, a título individual o en representación de organizaciones campesinas, indígenas y sindicales afectadas por el cierre de las minas Calenturitas y la Jagua en el Cesar. Además, a los 13 poderes otorgados para tramitar la tutela principal se suma un poder adicional que es el que le otorga el Centro de Estudios para la Justicia Social Tierra Digna, para que adelante este proceso en su representación, pues en la actualidad ejerce como abogada independiente.
113. En cuanto a las comunidades reconocidas como ubicadas en el área de influencia directa e indirecta de los proyectos mineros de la Jagua y Calenturitas, informó que los expedientes LAM 2622 y LAM 1203 a cargo de la ANLA contienen esta información, de acuerdo con lo reportado dentro del estudio de impacto ambiental (EIA). Además, presentó el siguiente esquema orientador, con el fin de facilitar la comprensión de la ubicación de las comunidades respecto de cada uno de los proyectos carboníferos:

114. Finalmente precisó, qué accionantes intervienen como personas naturales y quiénes en representación de algún colectivo, según se indica a continuación:
1. Rafael Mindiola Oñate, en calidad de persona natural, actual vicepresidente y miembro del Consejo Comunitario de Afrodescendientes de La Victoria de San Isidro, COAFROVIS;
2. Hermes Leonidas Molina Osorio, en calidad de representante legal del Consejo Comunitario Caño Candela del municipio de Becerril, Cesar;
3. Luis Guillermo Cabrales Imbreth, actuando en calidad de secretario general del resguardo indígena yukpa de Sokorhpa;
4. Hilda Victoria Arrieta Naranjo, presidenta y representante legal de la Asociación Red de Mujeres del municipio de El Paso;
5. Ebert García Arias, en calidad de representante legal de la Asamblea Campesina del Cesar;
6. Madelenis Castillejo, en calidad de presidenta y representante legal de la Asociación de Usuarios Campesinos del municipio de El Paso Cesar, (ANUC);
7. Igor Kareld Díaz López, representante legal y presidente del Sindicato Nacional de Trabajadores de la Industria del Carbón, Sintracarbón.
8. Luis Enrique Morales López, en calidad de representante legal y presidente del Sindicato Nacional de Trabajadores de la Industria Minera y Energética Sintramienergética.
9. Bernardo Ospino Ramos, en calidad de presidente de la Junta de Acción Comunal del corregimiento Boquerón, municipio de La Jagua;
10. Marta Isabel Avendaño Caro, en calidad de presidenta de la Junta de Acción Comunal del barrio don Jaca, de Santa Marta;
11. Jesualdo Vega Camacho, en calidad de líder comunitario de la vereda El Hatillo, municipio de El Paso;
12. Álvaro Castro Meriño, en calidad de ciudadano, líder, habitante del municipio de la Jagua de Ibirico, miembro de la Junta de Acción comunal de la urbanización Sororia (delegado 1);
13. Nayibeth Orozco Barraza, en calidad de ciudadana, lideresa social y edil[78] del corregimiento de Cordobita.
115. La Sala advierte que no todos los demandantes que otorgaron poder a la abogada Andrea del Rocío Torres en nombre de alguna organización ejercen la representación legal de los respectivos colectivos, a pesar de hacer parte de estos e incluso de pertenecer a sus instancias directivas. Es el caso del vicepresidente del Consejo Comunitario de Afrodescendientes de La Victoria de San Isidro, COAFROVIS; del líder comunitarios de la vereda El Hatillo, del líder de la Junta de Acción Comunal Sororia y de la líder y entonces edil del corregimiento de Cordobita.
116. También, en cuanto al resguardo Yukpa de Sokorhpa, el poder no fue firmado por la gobernadora del resguardo, sino por el secretario general, cargo que no obstante fue debidamente certificado por la gobernadora. Además, sobre la representación de la comunidad yukpa de Sokorhpa, en el auto de 7 de junio de 2023 que se acusa, el juez señaló que el 15 de marzo de 2023 fue recibido un memorial suscrito por los gobernadores de los cabildos de varios resguardos indígenas del pueblo Yukpa[79], manifestando su revocatoria del poder especial que habían conferido a la abogada Torres Bobadilla. Sin embargo, dentro de la lista de comunidades que al parecer retiraron el poder, no se encuentra la de Sokorhpa. Sumado a lo anterior, en su respuesta al auto de pruebas de 4 de septiembre de 2024, la apoderada judicial de Tierra Digna reiteró el poder que inicialmente le concedió el mencionado secretario general del resguardo yukpa de Sokorhpa.
117. A partir de lo anterior, conviene poner de presente que para la Corte Constitucional, “la legitimación en la causa por activa en los procesos de acción de tutela se predica siempre de los titulares de los derechos fundamentales amenazados o vulnerados”[80]. En ese sentido, esta corporación ha recalcado que la legitimación en las tutelas promovidas por minorías étnicas y, en general, por grupos y sujetos en situación de vulnerabilidad debe examinarse con criterios ponderados, dada la necesidad de que estas comunidades puedan acceder a los mecanismos judiciales que el legislador diseñó para la protección de sus derechos en las mismas condiciones en que pueden hacerlo otros sectores de la población.
118. Así las cosas, en virtud de la condición de sujetos de especial protección constitucional y el objeto social de las organizaciones sociales que presentan esta tutela, tales como los consejos comunitarios de comunidades negras, la asociación indígena Yukpa, los colectivos sindicales, así como las juntas de acción comunal y el colectivo de mujeres, para esta Sala es claro el interés real y común que tienen en la defensa de los intereses de sus asociados y de las personas que acreditaron representar a través de los respectivos documentos obrantes en el expediente. En consecuencia, se les reconocerá la legitimación para actuar por activa en la presente causa a las trece personas identificadas en el numeral 120 de esta providencia, así como a las organizaciones que representan. Por su parte, se reconocerá el poder de la abogada Andrea del Rocío Torres para actuar en nombre del Centro de Estudios para la Justicia Social Tierra Digna.
119. Legitimación en la causa por pasiva. La legitimación en la causa por pasiva hace referencia a la aptitud legal del particular contra quien se dirige el amparo, para ser llamado a responder por la alegada vulneración o amenaza del derecho fundamental. El precitado artículo 86, en concordancia con los artículos 1º y 13 del Decreto 2591 de 1991, establecen que la tutela procede contra la acción u omisión de cualquier autoridad pública y también contra los particulares que estén encargados de prestar un servicio público o respecto de quienes el solicitante se halle en situación de subordinación e indefensión.
120. En el caso concreto, la solicitud de tutela se dirige en contra del Juzgado Séptimo Administrativo del Distrito Judicial de Valledupar, autoridad judicial que profirió la decisión cuestionada y, por tanto, de quien se predica la presunta vulneración del derecho fundamental al debido proceso. En la medida en que esta autoridad estaría llamada a satisfacer las pretensiones de la parte accionante, la Sala constata que está legitimada en la causa por pasiva dentro de la presente acción de tutela.
121. La providencia cuestionada no es una sentencia de tutela ni de control abstracto de constitucionalidad o una sentencia del Consejo de Estado de nulidad por inconstitucionalidad. La acción de tutela no se dirige contra una decisión de tutela, sino contra las providencias judiciales de 7 y 16 de junio de 2023, en las cuales el Juzgado Séptimo Administrativo del Distrito Judicial de Valledupar decidió (i) abstenerse de iniciar incidente de desacato en contra del grupo empresarial Prodeco S.A. y (ii) negó la solicitud de nulidad respecto de esta decisión. Si bien este incidente tuvo origen en el alegado incumplimiento de una sentencia de tutela, se trata de una decisión judicial distinta, que no resuelve sobre el amparo de derechos fundamentales, sino sobre la imposición o no de una sanción derivada del presunto incumplimiento de una orden de tutela.
122. Subsidiariedad. La Sala también constata que la solicitud de tutela cumple con el requisito de subsidiariedad[81], pues en contra de la providencia judicial que decide un incidente de desacato no proceden recursos[82]. Además, el grado jurisdiccional de consulta al que se refiere el inciso segundo del artículo 52 del Decreto 2591 de 1991 solo debe surtirse cuando se impone una sanción en el trámite incidental[83], lo que no ocurrió en este caso. En esa medida, los accionantes no contaban con otro mecanismo de defensa judicial de los derechos fundamentales que consideran vulnerados, por lo que la tutela procede en este caso como mecanismo definitivo.
123. Inmediatez. La Sala constata que en el asunto examinado se cumple el requisito de inmediatez[84], pues la solicitud de tutela se presentó el 4 de diciembre de 2023, mientras que la decisión que se abstuvo de iniciar el trámite incidental de desacato se produjo el 7 de junio de 2023 y aquella que se negó a declarar la nulidad de tal decisión se profirió el 16 de junio de 2023. Es decir, que entre la decisión judicial atacada y la solicitud de tutela transcurrieron menos de 6 meses, término que la Corte Constitucional ha estimado como un plazo razonable[85] y proporcionado para promover la solicitud de tutela.
124. Identificación razonable de los hechos que generaron la vulneración de derechos fundamentales. La parte actora expuso de manera razonable los hechos que generaron la supuesta vulneración del derecho fundamental al debido proceso. Los accionantes consideran que la decisión judicial proferida por el Juzgado Séptimo Administrativo de Valledupar el 7 de junio de 2023, por medio de la cual se abstuvo de iniciar el trámite incidental de desacato por el presunto incumplimiento de la sentencia de tutela proferida por el Tribunal Contencioso Administrativo del Cesar en el proceso de tutela de radicado 20001-33-33-007-2022-00438-00 “y ratificada el 16 de junio de 2023” por medio de la providencia que se negó a declarar la nulidad del auto de 7 de junio vulneraron su derecho fundamental al debido proceso, en tanto se reconocen como parte de aquellas comunidades directamente afectadas por la decisión del grupo Prodeco de interrumpir la actividad minera 10 años antes de lo inicialmente previsto.
125. El asunto tiene relevancia constitucional. La Sala constata que el asunto bajo examen satisface el requisito de relevancia constitucional[86], pues, además de referirse a la presunta vulneración del debido proceso, involucra la posible vulneración de otros derechos fundamentales de varias comunidades que, como los consejos comunitarios de comunidades negras, las asociaciones campesinas y las asociaciones sindicales[87] son sujetos de una protección constitucional reforzada. Las garantías superiores de estos sujetos habrían sido afectadas por el presunto incumplimiento de una sentencia de tutela que ordenó garantizar el derecho fundamental a la participación y su variante de acceso a la información de los demandantes en el proceso de actualización de los planes de cierre parcial de las minas carboníferas de La Jagua y Calenturitas.
126. Así las cosas, el asunto bajo examen trasciende los aspectos netamente procesales del trámite incidental y demanda la intervención del juez constitucional, dirigida a la determinación del contenido y alcance de los derechos fundamentales involucrados en la controversia.
127. Con base en las consideraciones previas, se concluye que la acción de tutela objeto de estudio cumple con los requisitos generales de procedencia y, por lo tanto, se procederá a estudiar si se cumple con los requisitos específicos de procedencia de tutela contra providencia judicial, y seguidamente se desarrollarán los temas anunciados en el párrafo 113 de esta sentencia.
3. Análisis de los requisitos específicos de procedencia de la tutela contra providencia judicial
128. La procedencia de la tutela como mecanismo de protección constitucional resulta excepcional cuando se interpone contra providencias judiciales, pues pueden verse comprometidos los principios de autonomía judicial y seguridad jurídica. Por ello, el análisis de procedencia implica verificar que se cumpla al menos uno de los siguientes requisitos de carácter específico[88]: (i) Defecto orgánico: se presenta cuando la providencia impugnada fue proferida por un funcionario judicial que carecía de competencia para adoptarla[89]. (ii) Defecto procedimental: se origina cuando la decisión judicial cuestionada se adoptó con desconocimiento del procedimiento establecido. Adicionalmente, cuando se trata de una indebida notificación judicial, se configura un defecto procedimental absoluto que conlleva la nulidad del proceso[90]. (iii) Defecto fáctico: se configura cuando el juez carece de apoyo probatorio para la aplicación del supuesto legal en que se sustenta la decisión cuestionada, o cuando la valoración de la prueba fue absolutamente equivocada[91]. (iv) Defecto material o sustantivo: ocurre cuando se decide con base en normas inexistentes, inconstitucionales o claramente inaplicables al caso concreto; cuando se presenta una evidente y grosera contradicción entre los fundamentos y la decisión; o cuando se otorga a la norma jurídica un sentido y alcance que no tiene, entre otros supuestos[92]. (v) Error inducido: sucede cuando la decisión que vulnera los derechos fundamentales del accionante es producto de un engaño por parte de terceros[93]. (vi) Falta de motivación: implica el incumplimiento del deber de dar cuenta de los fundamentos fácticos y jurídicos de la decisión[94].
129. En el caso concreto, de acuerdo con los accionantes, en la providencia de 7 de junio de 2023, el Juzgado Séptimo Administrativo de Valledupar habría incurrido en:
(i) un defecto fáctico, por cuanto este solamente habría valorado la prueba aportada por parte del grupo empresarial Prodeco S.A. y no de las demás partes y sujetos vinculados. Además, estiman que el defecto fáctico es de carácter positivo, puesto que el juez sí efectuó una valoración de las pruebas aportadas por el grupo Prodeco S.A. con el fin de definir sobre la apertura del trámite incidental, que a su juicio fue equivocada y no se sustentó en las reglas de la sana crítica ni respetó el principio de contradicción;
(ii) un defecto procedimental absoluto, al no haber respetado las garantías mínimas del debido proceso en la gestión adelantada para decidir sobre la apertura de un trámite incidental de desacato. Esto, por no haber solicitado pruebas a todos los vinculados al proceso, por no haberles notificado la actuación de 31 de mayo, mediante la cual pidió pruebas únicamente al grupo empresarial Prodeco S.A. y por no haber pedido un informe del cumplimiento del fallo a la Procuraduría General de la Nación y a la Defensoría del Pueblo en su calidad de entidades veedoras.
130. Teniendo en cuenta lo anterior, y antes de proceder con el análisis concreto sobre la posible configuración de alguno de los alegados defectos, la Sala reiterará la jurisprudencia sobre la naturaleza y alcance del trámite incidental de desacato.
4. Naturaleza y alcance del trámite incidental de desacato. Reiteración de jurisprudencia[95]
131. De acuerdo con la jurisprudencia de esta corporación, el incidente de desacato, con fundamento normativo en los artículos 27 y 52 del Decreto 2591 de 1991, es uno de los instrumentos jurídicos existentes para propiciar el cumplimiento de los fallos de tutela[96]. La naturaleza de dicho mecanismo es de carácter sancionatorio, puesto que, de conformidad con el artículo 52 del Decreto 2591 de 1991, puede conducir a la imposición de arresto y multa hasta de 20 SMLMV en contra de la persona que evade el cumplimiento del fallo.
132. A partir de lo establecido por el Decreto 2591 de 1991 es posible señalar que, en términos generales, el incidente de desacato se tramita mediante un procedimiento de cuatro etapas: (i) en la primera de ellas se comunica a la persona incumplida sobre la apertura del incidente, con el propósito de que puede explicar las razones del incumplimiento y ejercer su defensa; (ii) en la segunda etapa se practican las pruebas que se consideren conducentes, pertinentes y necesarias para adoptar la decisión; (iii) en la tercera etapa del procedimiento se realiza la notificación de la providencia que resuelve el incidente y, por último, (iv) en caso de que la decisión tomada sea sancionatoria, hay lugar a la etapa de remisión del expediente al superior jerárquico del juez para surtir el grado jurisdiccional de consulta[97].
133. Ahora bien, la jurisprudencia de esta Corporación ha estructurado algunas exigencias en el marco del trámite incidental de desacato, dentro de las cuales se encuentra el deber del juez de verificar[98]: (i) a quién estaba dirigida la orden; (ii) cuál era el término otorgado para el cumplimiento, y (iii) el alcance de lo ordenado. Esto, con la finalidad de establecer si el obligado por el fallo cumplió de manera oportuna y completa lo dispuesto por el juez de tutela. Finalmente, para la imposición de la sanción en el marco del incidente de desacato, se debe demostrar la responsabilidad subjetiva del sancionado, es decir, que el incumplimiento le sea atribuible a su culpa o dolo[99].
134. Según la interpretación hecha por este tribunal de los artículos 27, 52 y 53 del Decreto 2591 de 1991, la sanción por desacato se inscribe dentro de los poderes disciplinarios del juez. En esa medida, tal y como lo reiteró la Sala Plena de esta Corte en la Sentencia SU-034 de 2018,
“si bien una de las consecuencias derivadas de este trámite incidental es la imposición de sanciones por la desobediencia frente a la sentencia, su auténtico propósito es lograr el cumplimiento efectivo de la orden de tutela pendiente de ser ejecutada; de suerte que no se persigue reprender al renuente por el peso de la sanción en sí misma, sino que ésta debe entenderse como una forma para inducir que aquel encauce su conducta hacia el cumplimiento, a través de una medida de reconvención cuya objetivo no es otro que auspiciar la eficacia de la acción impetrada y, con ella, la reivindicación de los derechos quebrantados”[100].
135. En esa misma oportunidad, la Corte también expuso que, al momento de resolver un incidente de desacato, la autoridad judicial debe tomar en consideración si concurren factores objetivos y/o subjetivos determinantes para valorar el cumplimiento de una orden de tutela por parte de su destinatario.
136. Entre los factores objetivos pueden tomarse en cuenta variables como (i) la imposibilidad fáctica o jurídica de cumplimiento, (ii) el contexto que rodea la ejecución de la orden impartida, (iii) la presencia de un estado de cosas inconstitucional, (iv) la complejidad de las órdenes, (v) la capacidad funcional de la persona o institucional del órgano obligado para hacer efectivo lo dispuesto en el fallo, (vi) la competencia funcional directa para la ejecución de las órdenes de amparo, y (vii) el plazo otorgado para su cumplimiento.
137. Por otro lado, entre los factores subjetivos el juez debe verificar circunstancias como (i) la responsabilidad subjetiva (dolo o culpa) del obligado, (ii) si existió allanamiento a las órdenes, y (iii) si el obligado demostró acciones positivas orientadas al cumplimiento. Vale anotar que los factores señalados son enunciativos, pues, en el ejercicio de la función de verificación del cumplimiento, el juez puede apreciar otras circunstancias que le permitan evaluar la conducta del obligado en relación con las medidas protectoras dispuestas en el fallo de tutela.
138. El juez de primera instancia es el funcionario competente para adoptar las medidas descritas. Es a él, en efecto, a quien le incumbe hacer cumplir las órdenes de amparo impartidas en las sentencias de tutela, incluso si se trata de decisiones de segunda instancia o de las que profiere esta corporación en sede de revisión.
139. Así las cosas, cuando el sujeto o autoridad responsable del agravio no da cumplimiento a lo resuelto dentro del término estipulado, el juez que obró como autoridad de primera instancia[101] está llamado a hacer acatar la orden con el fin de garantizar la efectividad del derecho protegido, para lo cual puede, además de adoptar las medidas para propiciar el cumplimiento –conforme a lo previsto en el artículo 27 del Decreto 2591 de 1991–[102], tramitar el incidente de desacato contra el obligado que se muestre renuente a la observancia del fallo, tal como, desde muy temprano, lo ha reconocido la jurisprudencia constitucional:
“El sistema jurídico tiene prevista una oportunidad y una vía procesal específica para obtener que los fallos de tutela se cumplan y para provocar que, en caso de no ser obedecidos, se apliquen sanciones a los responsables, las que pueden ser pecuniarias o privativas de la libertad, según lo contemplan los artículos 52 y 53 del Decreto 2591 de 1991. El incidente respectivo, al que se ha referido esta Corporación en varios fallos, tiene lugar precisamente sobre la base de que alguien alegue ante el juez competente que lo ordenado por la autoridad judicial con miras al amparo de los derechos fundamentales no se ha ejecutado, o se ha ejecutado de manera incompleta o tergiversando la decisión del fallador”[103].
140. La tarea del juez que instruye un incidente de desacato consiste, entonces, en examinar si la orden proferida para la protección de un derecho fundamental fue cumplida o no por su destinatario, en la forma prevista en la respectiva decisión judicial[104]. Esto excluye que en el trámite del desacato puedan hacerse valoraciones o juicios que hayan sido objeto de debate en el respectivo proceso de tutela, pues ello implicaría reabrir una controversia que ya ha concluido, en detrimento de la seguridad jurídica y el principio de cosa juzgada[105].
141. En este orden de ideas, la autoridad que adelante el incidente de desacato se debe limitar a verificar los siguientes aspectos: (i) a quién se dirigió la orden, (ii) en qué término debía ejecutarse, (iii) el alcance de la misma, (iv) si efectivamente existió incumplimiento parcial o integral de la orden dictada en la sentencia, y de ser el caso (v) cuáles fueron las razones por las que el accionado no obedeció lo ordenado dentro del proceso[106].
142. No obstante, esta Corporación ha admitido en determinados eventos la posibilidad de que el juez instructor del desacato module las órdenes de tutela –particularmente tratándose de órdenes complejas[107] en tanto no pueden materializarse inmediatamente y precisan del concurso de varios sujetos o entidades (v.gr. asuntos de política pública)– en el sentido de que incluya una orden adicional a la principal o modifique la misma en sus aspectos accidentales –es decir, en lo relacionado con las condiciones de tiempo, modo y lugar–, siempre y cuando ello sea imprescindible para asegurar el goce efectivo de los derechos fundamentales amparados en sede de tutela, respetando el principio de cosa juzgada y sin alterar el contenido esencial de lo decidido originalmente, de conformidad con los siguientes parámetros o condiciones de hecho[108]:
(a) Porque la orden original nunca garantizó el goce efectivo del derecho fundamental tutelado, o lo hizo en un comienzo pero luego devino inane;
(b) Porque implica afectar de forma grave, directa, cierta, manifiesta e inminente el interés público –caso en el cual el juez que resuelve modificar la orden primigenia debe buscar la menor reducción posible de la protección concedida y compensar dicha reducción de manera inmediata y eficaz–;
(c) Porque es evidente que lo ordenado siempre será imposible de cumplir.
143. En la misma línea, es constante y reiterada la jurisprudencia constitucional en el sentido de que, por inscribirse en el ejercicio del poder jurisdiccional sancionatorio, la vía incidental del desacato exige una plena observancia del debido proceso, por lo que el juez instructor debe respetar las garantías de los involucrados y concentrarse en determinar en estricto derecho lo relativo al cumplimiento. La garantía del debido proceso en el marco del trámite incidental del desacato ha sido caracterizada por vía jurisprudencial en los siguientes términos:
“no puede olvidarse que la observancia del debido proceso es perentoria durante el trámite incidental, lo cual presume que el juez, sin desconocer que debe tramitarse al igual que la tutela de manera expedita, no puede descuidar la garantía del derecho al debido proceso y el derecho de defensa. Debe (1) comunicar al incumplido sobre la iniciación del mismo y darle la oportunidad para que informe la razón por la cual no ha dado cumplimiento a la orden y presente sus argumentos de defensa. Es preciso decir que el responsable podrá alegar dificultad grave para cumplir la orden, pero sólo en el evento en que ella sea absolutamente de imposible cumplimiento, lo cual debe demostrar por cualquier medio probatorio; así mismo, debe (2) practicar las pruebas que se le soliciten y las que considere conducentes son indispensables para adoptar la decisión; (3) notificar la decisión; y, en caso de que haya lugar a ello, (4) remitir el expediente en consulta ante el superior”[109].
144. Acerca de la finalidad que persigue el incidente de desacato, la postura que de vieja data ha acogido la Sala Plena de esta Corte –y que se ha mantenido– es que si bien una de las consecuencias derivadas de este trámite incidental es la imposición de sanciones por la desobediencia frente a la sentencia, su auténtico propósito es lograr el cumplimiento efectivo de la orden de tutela pendiente de ser ejecutada[110]; de suerte que no se persigue reprender al renuente por el peso de la sanción en sí misma[111], sino que ésta debe entenderse como una forma para inducir que aquel encauce su conducta hacia el cumplimiento, a través de una medida de reconvención cuya objetivo no es otro que auspiciar la eficacia de la acción impetrada y, con ella, la reivindicación de los derechos quebrantados[112].
145. En síntesis, el incidente de desacato es un instrumento procesal para garantizar el goce efectivo de los derechos fundamentales amparados mediante la acción de tutela, que tiene lugar cuando el obligado a cumplir una orden de tutela no lo hace. En este trámite incidental, el juez constitucional, en ejercicio de sus potestades disciplinarias, puede sancionar con arresto o multa a quien con responsabilidad subjetiva desatienda las órdenes judiciales encaminadas a restaurar el derecho vulnerado, lo cual debe efectuarse con plena observancia del debido proceso de los intervinientes y dentro de los márgenes trazados por la decisión de amparo.
146. Esta Corte ha sostenido de manera reiterada, que los jueces de conocimiento tienen amplias facultades para llevar a cabo el análisis probatorio en cada caso concreto[113]. Por esa razón, cuando se alega un error en dicho análisis, la evaluación de la providencia judicial por parte del juez de tutela debe privilegiar los principios de autonomía e independencia judicial.
147. Con todo, la jurisprudencia constitucional también ha señalado que los jueces de conocimiento deben actuar conforme a los principios de la sana crítica; atender a los criterios de objetividad, racionalidad, legalidad y motivación, entre otros, y respetar la Constitución y la ley. Por lo tanto, ignorar las pruebas, omitir su valoración o no dar por probados hechos o circunstancias que emergen claramente del acervo probatorio son conductas que exceden el margen constitucional de apreciación judicial y configuran un defecto fáctico.
148. La Corte también ha precisado que el defecto fáctico se estructura a partir de una dimensión negativa y una dimensión positiva[114]. La dimensión negativa surge de la omisión o el descuido de los jueces de conocimiento en las etapas probatorias y se presenta cuando, por ejemplo, (i) sin justificación alguna, no valoran los medios de convicción existentes en el proceso, los cuales determinan la solución del caso objeto de análisis; (ii) resuelven el caso sin contar con pruebas suficientes que sustenten la decisión, o (iii) no ejercen de oficio la actividad probatoria, cuando ello es procedente.
149. La dimensión positiva se refiere a las actuaciones del juez y ocurre cuando, por ejemplo, (i) el caso se evalúa y resuelve con base en pruebas ilícitas, siempre y cuando estas sean el fundamento de la providencia; (ii) se decide con base en pruebas que, por disposición legal, no son demostrativas del hecho objeto de la decisión, o (iii) se efectúa una valoración probatoria completamente equivocada o la decisión se fundamenta en una prueba no apta.
150. Cabe anotar que la configuración de este defecto solo procede cuando el error en el que incurre el juez es “ostensible, flagrante y manifiesto, y [tiene] una incidencia directa en la decisión, pues el juez de tutela no puede convertirse en una instancia revisora de la actividad de evaluación probatoria del juez que ordinariamente conoce de un asunto, según las reglas generales de competencia”[115]. Es decir, que al juez constitucional no le compete reemplazar al juez de conocimiento en la valoración y el examen exhaustivo del material probatorio.
151. Lo anterior implica que las simples diferencias o discrepancias relacionadas con la valoración de las pruebas no constituyen necesariamente defectos fácticos, ya que “ante interpretaciones diversas y razonables, es al juez natural a quien corresponde establecer cuál se ajusta al caso concreto”[116]. Tal como lo ha señalado esta Corte, “[e]l juez, en su labor, no solo es autónomo, sino que sus actuaciones se presumen de buena fe. En consecuencia, el juez de tutela debe partir de la corrección de la decisión judicial, así como de la valoración de las pruebas realizadas por el juez natural”[117].
152. De acuerdo con lo señalado por la Corte Constitucional en la Sentencia SU-770 de 2014, en la práctica judicial, este tribunal ha encontrado tres hipótesis en las cuales se configura el defecto fáctico, a saber: (i) cuando existe una omisión en el decreto y en la práctica de pruebas que eran necesarias en el proceso[118]; (ii) cuando se hace una valoración defectuosa o contraevidente de las pruebas existentes[119]; y (iii) cuando no se valora en su integridad el acervo probatorio[120].
153. Las anteriores hipótesis pueden configurarse por conductas omisivas o activas, dando lugar al defecto fáctico por omisión y al defecto fáctico por acción. El primero se presenta cuando el juez se niega a dar por probado un hecho que aparece en el proceso, sea (i) porque niega, ignora o no valora las pruebas solicitadas o (ii) porque, a pesar de poder decretar la prueba, no lo hace por razones injustificadas. El segundo se presenta cuando, a pesar de que la prueba sí obra en el proceso, el juez (i) hace una errónea interpretación de ella, al atribuirle la capacidad de probar un hecho que no aparece en el proceso o al estudiarla de manera incompleta, o (ii) valora pruebas ineptas o ilegales, o (iii) valora pruebas indebidamente practicadas o recaudadas[121].
6. El defecto procedimental a la luz del trámite incidental de desacato
154. El defecto procedimental[122] tiene su origen en los artículos 29 y 228 constitucionales y busca corregir las falencias de las providencias en donde la autoridad judicial actuó por fuera del procedimiento establecido para un asunto[123], o donde existió un exceso ritual manifiesto[124], es decir, una obstaculización al goce efectivo del derecho fundamental al debido proceso por un rigor extremo en la aplicación de una norma procesal[125].
155. En lo que respecta al defecto procedimental absoluto –especialmente relevante para el asunto bajo examen– este Tribunal ha establecido que se materializa cuando el juez se aparta por completo del procedimiento establecido legalmente para el trámite de un asunto específico, ya sea porque (i) se ciñe a un trámite completamente ajeno al pertinente –desvía el cauce del asunto–; (ii) omite etapas sustanciales del procedimiento establecido legalmente, afectando el derecho de defensa y contradicción de una de las partes del proceso[126], o porque (iii) pasa por alto realizar el debate probatorio, natural en todo proceso, vulnerando el derecho de defensa y contradicción de los sujetos procesales al no permitirles sustentar o comprobar los hechos de la demanda o su contestación, con la consecuente negación de sus pretensiones en la decisión de fondo y la violación a los derechos fundamentales[127].
156. La configuración del defecto procedimental absoluto, en todos sus supuestos fácticos, requiere, además: (i) que se trate de un error de procedimiento grave y trascendente, valga decir, que influya de manera cierta y directa en la decisión de fondo; (ii) que la deficiencia no pueda imputarse ni directa ni indirectamente a la persona que alega la vulneración del derecho a un debido proceso; (iii) que no haya posibilidad de corregir la irregularidad por ninguna otra vía; (iv) que la irregularidad se haya alegado al interior del proceso, a menos que ello hubiere sido imposible conforme a las circunstancias del caso; y (v) que, como consecuencia de lo anterior, se vulneren derechos fundamentales[128].
157. Para lo que interesa a la presente causa es necesario tener en cuenta que el análisis del defecto procedimental debe examinarse a luz del procedimiento establecido legalmente para el incidente de desacato en materia de tutela. Al respecto, en la Sentencia C – 367 de 2014 la Corte reiteró la interpretación hecha por este tribunal de los artículos 27, 52 y 53 del Decreto 2591 de 1991 y precisó los siguientes elementos: (i) en cuanto a la naturaleza jurídica de la sanción por desacato, indicó que “es una sanción que se inscribe dentro de los poderes disciplinarios del juez, pues su objetivo es el de lograr la eficacia de las órdenes proferidas tendientes a proteger el derecho fundamental reclamado por el actor”, valga decir, el desacato no tiene naturaleza penal; (ii) en cuanto al principio de juez natural, que “teniendo en cuenta que la sanción por desacato corresponde al ejercicio de los poderes disciplinarios del juez, la autoridad facultada para aplicarla es el juez que dio la orden, y no el penal”; (iii) en relación con la concurrencia de las sanciones penal y disciplinaria por desacato, advirtió que “la previsión normativa abstracta de las sanciones disciplinaria por desacato y, penales a que haya lugar, eventualmente aplicables en virtud del incumplimiento de las órdenes proferidas por el juez de tutela, tanto en el trámite de la acción como en el fallo, no vulnera el principio del non bis in ídem, ya que la índole de los procesos y la causa de iniciación de los mismos, es distinta en ambos casos”; (iv) finalmente, sobre el procedimiento para imponer sanciones por desacato indicó, que “[es] un procedimiento especial, distinto al regulado en el Código de Procedimiento Civil para el trámite de las sanciones que el juez impone en ejercicio del poder disciplinario que se le ha conferido, y diferente también, por su naturaleza, al previsto en el Código de Procedimiento Penal”[129] (Énfasis agregado).
158. En esa misma oportunidad, la Sala Plena explicó que la naturaleza jurídica del desacato responde al objeto particular que persigue dicho procedimiento judicial, a saber, el cumplimiento de las órdenes de tutela que protegen derechos fundamentales. En esa medida, se encuentra regido por los mismos principios que irradian la acción de tutela, como son los postulados de “publicidad, prevalencia del derecho sustancial, economía, celeridad y eficacia”[130].
159. Bajo estas premisas, la Corte ha establecido que para este tipo de incidentes no es posible aplicar las disposiciones del Código General del Proceso, pues este no opera, en el ámbito específico del amparo, como un incidente ordinario. En efecto, según lo señalado por la Sala Plena, respecto del desacato a que se refiere el artículo 52 del Decreto 2591 de 1991, “no es posible aplicar[le] […] el artículo 137 del Código de Procedimiento Civil o el artículo 129 del Código General del Proceso”[131]. Esto, porque esta Corporación ha considerado que el incidente de desacato a un fallo de tutela “es un incidente especial”[132]. La especialidad de este incidente viene dada “por la especialidad de lo que está en juego en un fallo de tutela, que es nada más y nada menos que amparar un derecho fundamental que ha sido vulnerado o sobre el cual se cierne la amenaza de vulneración, de tal suerte que dicho fallo es de inmediato cumplimiento, según lo previsto en el artículo 86 de la Constitución”[133].
160. En ese orden de ideas, de acuerdo con la jurisprudencia constitucional, en aras de seguir el procedimiento propio del incidente de desacato, el juez debe actuar con diligencia cumpliendo ciertas cargas, que implican un respeto a las garantías mínimas del debido proceso. En esa medida, debe (i) comunicar al incumplido sobre la iniciación del mismo y darle la oportunidad para que informe la razón por la cual no ha dado cumplimiento a la orden y presente sus argumentos de defensa. Es preciso decir que el responsable podrá alegar dificultad grave para cumplir la orden, pero sólo en el evento en que ella sea absolutamente de imposible cumplimiento, lo cual debe demostrar por cualquier medio probatorio. Así mismo, debe (ii) practicar las pruebas que se le soliciten y las que considere conducentes e indispensables para adoptar la decisión; (iii) notificar la providencia que resuelve el incidente; y, (iv) en caso de haber lugar a ello, remitir el expediente en consulta ante el superior. Para imponer la sanción se debe demostrar la responsabilidad subjetiva del sancionado en el incumplimiento del fallo, valga decir, que este es atribuible, en virtud de un vínculo de causalidad, a su culpa o dolo[134].
161. A partir de los anteriores elementos de análisis, la Sala procederá a resolver el caso concreto.
7. Solución del caso concreto
162. En la decisión judicial que aquí se reprocha, el Juzgado Séptimo Administrativo de Valledupar afirmó que, una vez valoradas las pruebas remitidas por Prodeco, era claro “que la empresa accionada ha dado cumplimiento al fallo de tutela de primera instancia proferida el día 4 de noviembre de 2022 por este Juzgado y la sentencia de tutela de segunda instancia proferida por el Tribunal Administrativo del Cesar de fecha 9 de diciembre de 2022”[135]. Por lo tanto, esa autoridad judicial resolvió “abstenerse de abrir incidente de desacato en contra del gerente y/o representante legal del GRUPO PRODECO” y, por el contrario, dio por cumplida la orden de tutela.
163. Antes de abordar el problema jurídico, la Sala considera necesario aclarar que, si bien el auto de 7 de junio de 2023 que se reprocha, se plantea como una decisión que se abstuvo de dar apertura al incidente de desacato, en realidad corresponde a una decisión de fondo. Es decir, que una vez recibida la solicitud de declarar a Prodeco en desacato, el juzgado le comunicó a la persona presuntamente incumplida sobre el inicio del trámite, con el propósito de que pudiera explicar las razones del incumplimiento y ejercer su defensa[136]. Una vez recibidas las pruebas aportadas por ese grupo empresarial, el juez hizo una valoración judicial del cumplimiento de la orden de tutela y la consideró cumplida.
164. Por lo tanto, la Sala encuentra que, a pesar de que no se hizo un análisis de los factores objetivos y subjetivos propios del análisis de desacato de una orden de tutela, la formulación del resolutivo adoptada por la providencia bajo examen, no se trata de una decisión preliminar o de mero trámite sobre la posibilidad de dar o no apertura al incidente, sino de una verdadera decisión de fondo en la que dicha solicitud se resolvió negativamente.
165. A partir de estas consideraciones, a continuación, la Sala deberá resolver si la Sala de lo Contencioso-Administrativo, Sección Segunda, Sub-sección A del Consejo de Estado, falló acertadamente al negar el amparo, o si, por el contrario, el Juzgado Séptimo Administrativo de Valledupar incurrió en alguno de los defectos alegados por los demandantes en la solicitud de tutela.
166. Para ello, previo al análisis de cada uno de los defectos, la Sala encuentra necesario delimitar el alcance de la orden de tutela impartida en segunda instancia por el Tribunal Administrativo del Cesar, y que fue dada por cumplida por el juzgado acusado, cuyo tenor literal es el siguiente:
“PRIMERO: MODIFICAR el ordinal segundo del fallo de tutela de fecha 4 de noviembre de 2022, por el JUZGADO SÉPTIMO ADMINISTRATIVO DEL CIRCUITO JUDICIAL DE VALLEDUPAR, que accedió al amparo deprecado por el actor.
SEGUNDO: Ordenar al Grupo Prodeco (C.I. Prodeco S.A., Carbones de la Jagua S.A., Consorcio Minero Unido S.A. y Carbones El Tesoro S.A.), para que, dentro del siguiente mes contado a partir de la notificación de esta sentencia, convoquen a las personas y organizaciones que integran el extremo demandante (con presencia en la zona de influencia de los proyectos carboníferos), para que participen en una mesa de diálogo en la que se presentará y discutirá el contenido de la actualización del “plan de cierre” para determinar las obligaciones pendientes a cargo de las compañías que integran el Grupo Prodeco, debido a su renuncia, a continuar explotando las minas de carbón de La Jagua y Calenturitas.
- La convocatoria deberá precisar la fecha, hora y lugar en que se llevará a cabo la mesa de diálogo. Además, la convocatoria se publicará en, al menos, tres (3) medios de comunicación de amplia circulación regional.
- Las empresas mineras (C.I. Prodeco S.A., Carbones de la Jagua S.A., Consorcio Minero Unido S.A. y Carbones El Tesoro S.A.), deberán adoptar las medidas logísticas necesarias para asegurar la oportuna inscripción y participación de los convocados.
- La mesa de diálogo deberá garantizar i) la identificación de los funcionarios que participarán en nombre de las empresas mineras (C.I. Prodeco S.A., Carbones de la Jagua S.A., Consorcio Minero Unido S.A. y Carbones El Tesoro S.A.), autoridades públicas y órganos de control que hayan asistido; ii) la presentación completa, transparente y precisa de cada uno de los aspectos valorados en la actualización de los planes; y iii) un espacio razonable para que los representantes de los accionantes, discutan su contenido y formulen las preguntas, objeciones y propuestas que consideren pertinentes.
- Según el caso, los intervinientes deberán concertar nuevos espacios de participación que aseguren la participación efectiva y significativa de los destinatarios del amparo y garantizar la transparencia y publicidad del proceso. Para ello, del desarrollo de la audiencia y de las demás reuniones que se lleven a cabo, se levantarán las actas correspondientes, que se publicarán junto con los informes y documentos anexos, en un sitio visible del vínculo web que las empresas mineras (C.I. Prodeco S.A., Carbones de la Jagua S.A., Consorcio Minero Unido S.A. y Carbones El Tesoro S.A.), dispondrán. En todo caso se indicarán de manera precisa las medidas que se concerten (sic) en el marco del proceso (Énfasis añadido).
- La mesa de diálogo a la cual se ha hecho alusión, contará con el acompañamiento de la Procuraduría General de la Nación y la Defensoría del Pueblo. Para tales fines, las empresas mineras (C.I. Prodeco S.A., Carbones de la Jagua S.A., Consorcio Minero Unido S.A. y Carbones El Tesoro S.A.), remitirán las comunicaciones o citaciones correspondientes.
SEGUNDO: CONFIRMAR lo demás la providencia recurrida, de acuerdo con lo expuesto en la parte motiva de esta decisión (Énfasis agregado)”.
167. Para lo que interesa a la presente causa, la lectura de la orden plantea dos problemas relevantes frente al análisis de los defectos que se endilgan a la providencia que resolvió la solicitud de desacato. En primer lugar, suscita la pregunta de si los compromisos de llevar a cabo nuevos espacios que garanticen el derecho a la participación, y que hubieran sido incluidos en las actas respectivas, deben entenderse como parte integral de la orden de tutela. En segundo lugar, surge la inquietud de si, luego de que el Tribunal Administrativo de Valledupar retirara a la ANLA como destinataria de la orden de tutela y la relevara por tanto, en principio, de la responsabilidad de dar cumplimiento a dicha orden, los compromisos asumidos previamente por esa entidad y suscritos en acta en la mesa de diálogo pasaban a ser responsabilidad de Prodeco, teniendo en cuenta que ese grupo empresarial subsistió como obligado frente a la orden.
168. La Sala considera que la respuesta a estas inquietudes debe ser afirmativa en ambos casos. Es decir, que para poder analizar la ocurrencia de los defectos que se alegan, debe entenderse, primero, que a la luz de lo ordenado en segunda instancia de tutela, si los intervinientes de la mesa de diálogo acordaban nuevos espacios de participación, y para ello se registraba el compromiso en las actas de reunión, este compromiso se convertía en parte integral de la orden. Sólo así la orden da cuenta plenamente del derecho a la participación que pretendía garantizar.
169. Segundo, la Sala encuentra que, cuando la ANLA fue relevada de la obligación frente a la orden en cuestión, el compromiso adquirido en las mesas de diálogo celebradas entre el 29 de noviembre y el 1 de diciembre de 2022 de convocar nuevos espacios de participación, que entonces recaía conjuntamente sobre la ANLA y Prodeco, pasó a ser responsabilidad de la única entidad que quedó como responsable del cumplimiento, es decir, del grupo Prodeco.
170. Establecidos estos parámetros de interpretación de la orden judicial respecto de la cual el juez de tutela debía establecer si había sido acatada o no, la Sala procederá con el análisis relativo a la ocurrencia de los defectos procedimental y fáctico en el caso concreto.
7.2.Examen del defecto procedimental en el caso concreto
171. En cuanto a la presunta configuración del defecto procedimental, los accionantes alegan que, respecto del trámite incidental de desacato, el juzgado accionado pasó por alto el debate probatorio natural a todo proceso judicial, de tal manera que vulneró el derecho fundamental al debido proceso, al no permitir el ejercicio de defensa y contradicción de los sujetos procesales. Además, aseguran que el juzgado debió haber requerido a la Procuraduría General de la Nación y a la Defensoría del Pueblo para que, en su rol de veedores del proceso, remitieran informes sobre el nivel de cumplimiento de la orden de tutela.
172. Conforme a lo establecido por la jurisprudencia constitucional sobre la naturaleza jurídica del incidente de desacato y sobre el defecto procedimental (ver acápites 4 y 6 supra), la Sala encuentra que, en el caso bajo estudio, este defecto no se configuró porque el juzgado accionado sí atendió a las exigencias procedimentales que exige el trámite incidental de desacato, en cuanto procedió a verificar[137]: (i) a quién estaba dirigida la orden; (ii) cuál era el término otorgado para el cumplimiento, y (iii) el alcance de lo ordenado. Esto, con la finalidad de establecer si el obligado por el fallo había cumplido de manera oportuna y completa lo dispuesto por el juez de tutela o si, en virtud de su incumplimiento, resultaba atribuible una sanción[138].
173. Así mismo, se tiene que el juez siguió el procedimiento propio del incidente de desacato, puesto que (i) comunicó al incumplido sobre la iniciación del trámite y le dio la oportunidad para que informara la razón por la cual, presuntamente no había dado cumplimiento a la orden y pudiera presentar sus argumentos de defensa. A su turno, (ii) decretó las pruebas que estimó conducentes y pertinentes para la decisión y si bien no practicó pruebas solicitadas por las partes, esto se debió a que estas no las pidieron. Concretamente, el Centro de Estudios para la Justicia Social Tierra Digna, al solicitar la apertura del incidente de desacato no solicitó que se practicara ninguna prueba, sino que aportó una serie de documentos para que se tuvieran como tal[139]. Además, (iii) el juzgado accionado notificó la providencia que resuelve el incidente y (iv) finalmente, dado que no encontró probada la responsabilidad subjetiva, no impuso sanción alguna, de manera que no había lugar a remitir el expediente en consulta ante el superior.
174. Por lo anterior, la Sala observa que, pese a lo alegado por los accionantes, el juez no se apartó por completo del procedimiento establecido legalmente para el trámite de desacato y, por el contrario, dio curso al trámite pertinente para adelantar este incidente. Por lo tanto, estima que no se configuró el defecto procedimental reprochado.
175. De otro lado, contrario a lo alegado por los demandantes, la Sala encontró que el auto de 31 de mayo de 2023, a través del cual el juzgado requirió a la accionada para que presentara pruebas del cumplimiento de la orden de tutela, sí les fue notificado a los accionantes. Lo anterior, comoquiera que en el expediente obra prueba de los correos electrónicos remitidos el 1 de junio de 2023 por el despacho accionado, a través de los cuales notificó el auto en comento. Entre las notificaciones que constan en el expediente[140] se encuentra la núm. 18040 dirigida a la apoderada Andrea Torres Bobadilla a los correos electrónicos tierradigna@tierradigna.com y atorres@tierradigna.org; así mismo, la notificación núm. 18041 dirigida a la ANM; la notificación núm. 18042 dirigida a la ANLA; la notificación núm. 18053 dirigida al correo electrónico de un funcionario de la Procuraduría General de la Nación a través de la cuenta aibarra@procuraduria.gov.co.
176. A su turno, como lo advierten los demandantes, durante la Mesa de Diálogo convocada por la ANLA la Procuraduría General de la Nación y la Defensoría del Pueblo fueron designadas como veedoras del proceso. No obstante, con el fin de decidir sobre el incidente de desacato, el juez se abstuvo de requerirlas para que presentaran informe sobre el estado de cumplimiento del fallo. Al respecto, pese a que la Sala considera que haber requerido a estas entidades habría sido relevante en el marco del proceso bajo estudio, no es motivo suficiente para derivar la configuración de un defecto procedimental, pues no se trata de un error de procedimiento grave y trascendente.
177. A partir de los elementos expuestos la Sala concluye que, tal y como lo advirtieron los jueces de instancia, la autoridad judicial accionada no incurrió en un defecto procedimental, y por lo tanto, con respecto a ese elemento de su actuación no se afectó el debido proceso de los accionantes.
7.2. Análisis del defecto fáctico en el caso concreto
178. Los demandantes aseguran que la autoridad judicial incurrió en un defecto fáctico positivo, pues, (i) si bien valoró las pruebas aportadas al trámite incidental por el grupo empresarial accionado –Prodeco S.A.–, no tuvo en cuenta el contexto en el que estas se produjeron, no aplicó los principios de la sana crítica y la contradicción probatoria y, en últimas, sustentó su decisión en una prueba que no es apta para tales efectos.
179. Conforme a lo anterior, aducen que, con respecto a las actas elevadas por la ANLA durante los espacios celebrados entre el 29 de noviembre y el 1 de diciembre de 2022 en los municipios de La Jagua de Ibirico, El Paso y Becerril, el juez les otorgó un alcance que no tenían. Esto se debe a que, si bien estas prueban que las reuniones que debía convocar la empresa en cumplimiento de la orden de tutela tuvieron efectivamente lugar, evidencian igualmente que la orden no se cumplió plenamente y con suficiencia, por al menos dos motivos.
180. Primero, porque la orden impartida señaló que, “según el caso, los intervinientes deberán concertar nuevos espacios de participación que aseguren la participación efectiva y significativa de los destinatarios del amparo y garantizar la transparencia y publicidad del proceso.” En ese sentido, en las actas de las mesas de diálogo celebradas en los municipios de La Jagua de Ibirico y de Becerril se consignó lo siguiente: “El director de la ANLA informa que se está definiendo si se realiza una gran mesa con los tres municipios, donde se traten los temas que se recojan en las mesas de diálogo y revisar en conjunto el balance de las obligaciones a cargo de PRODECO. Enfatizando que este no será el único espacio que se desarrolle en el marco del cumplimiento al fallo de tutela” (Negrilla agregada)[141].
181. Segundo, porque de una lectura transversal de estas actas es razonable deducir que las instituciones y las empresas participantes generaron el compromiso de concertar con las comunidades accionantes reuniones posteriores, en las que se convendrían los acuerdos definitivos sobre los planes de cierre minero, a partir de una revisión de las obligaciones pendientes a cargo de Prodeco.
182. Además, (ii) alegan que el despacho judicial accionado se abstuvo de practicar las pruebas necesarias para constatar el desacato de la orden de tutela; en concreto, al no haberle solicitado a la ANLA un informe de cumplimiento, dado que fue esta la autoridad que lideró las reuniones del 29 de noviembre al 1 de diciembre de 2022 y por las cuales el despacho judicial dio por cumplida la orden.
183. Asimismo, (iii) afirman que el juzgado no corrió traslado de la prueba aportada por Prodeco a los demás sujetos procesales, con lo que se negó la posibilidad de adelantar un ejercicio de defensa y contradicción. Finalmente, (iv) sostienen que el juez no notificó el auto de 31 de mayo de 2023, mediante el cual solicitó pruebas al grupo empresarial Prodeco.
184. Al respecto, esta Sala encuentra, en primer lugar, que de acuerdo con los elementos señalados por la jurisprudencia constitucional[142], en el presente caso sí se configuran los presupuestos del defecto fáctico por indebida valoración probatoria, teniendo en cuenta lo siguiente.
185. Primero, que si bien Prodeco era la principal destinataria de la orden, las pruebas aportadas por esta resultaban insuficientes para esclarecer los hechos y desvirtuar la alegación presentada por los accionantes, quienes acudieron a solicitar el incidente de desacato, justamente al considerar que el derecho fundamental a la participación, que les había sido protegido por vía de tutela, se encontraba insatisfecho.
186. Así, al resolver la solicitud de apertura del incidente de desacato en el auto de 7 de junio de 2023, el juzgado acusado se limitó a reiterar los argumentos expuestos por Prodeco y en esa medida, secundó la interpretación limitada de la orden que hizo ese grupo empresarial. De hecho, a partir de una revisión del auto en comento es posible concluir que el juzgado no analizó el apartado de la orden de tutela que dispuso que, “según el caso, los intervinientes deberán concertar nuevos espacios de participación, que aseguren la participación efectiva y significativa de los destinatarios del amparo y garantizar la transparencia y publicidad del proceso”.
187. En efecto, el auto reprochado señaló:
“debe advertirse que la orden judicial que amparó los derechos fundamentales a la participación y acceso a la información de los tutelantes se dirigió a que las empresas accionadas realizaran dichas mesas de diálogo en las condiciones antes transcritas, independientemente del resultado de dichas mesas de diálogo pues ello no fue objeto de amparo en la orden tutelar. Entonces, comoquiera que las empresas accionadas acreditaron haber convocado a la ciudadanía y especialmente a los accionantes a dichas mesas de diálogo, con ello se garantizó la participación como derecho fundamental protegido en dichas decisiones judiciales, cumpliéndose además con las condiciones señaladas en la orden confirmada por el Tribunal Administrativo del Cesar en la sentencia de segunda instancia, como bien lo advierte le abundante material probatorio recaudado en el presente trámite”[143].
188. Lo dicho por el juez accionado permite observar que, en su lectura de la obligación tutelar, este se limitó a dar por cumplida la orden, teniendo en cuenta únicamente la primera parte de la misma. Es decir, aquella relativa a celebración de las mesas de diálogo que debían tener lugar dentro del primer mes siguiente al fallo. Sin embargo, tal y como lo hizo Prodeco en su descripción de los elementos de la orden, el juzgado omitió hacer referencia a la parte del resolutivo relacionada con el deber de concertar nuevas mesas de diálogo que garantizaran el derecho a la participación.
189. Segundo, es necesario advertir que el juez efectuó una valoración defectuosa o contraevidente de las pruebas existentes[144], porque no tuvo en cuenta que en las reuniones celebradas entre el 29 de noviembre y el 1 de diciembre, la ANLA explicitó el compromiso de que ese no sería el único espacio que se desarrollaría para cumplir el fallo de tutela, lo cual quedó consignado en las actas respectivas. Por tanto, las comunidades tenían la expectativa legítima de que, con posterioridad a ese primer espacio, se convocarían nuevas mesas de diálogo y participación.
190. Así las cosas, en cuanto a la configuración del defecto fáctico positivo, la Sala encuentra que, conforme a la jurisprudencia constitucional[145], uno de los escenarios en los que este tiene lugar, ocurre cuando se efectúa una valoración probatoria completamente equivocada o la decisión se fundamenta en una prueba no apta.
191. En esta ocasión, el juzgado dio por cumplida la orden de tutela, basándose únicamente en la prueba de las mesas de diálogo celebradas antes de que se dictara el fallo del tribunal. No obstante, como ha insistido la Sala, estas no reunían las condiciones suficientes para dar por cumplida la orden en comento, pues la satisfacción plena de esta dependía, además, de la concertación de “nuevos espacios de participación que aseguren la participación efectiva y significativa de los destinatarios del amparo.”[146] Por lo tanto, el Juzgado Séptimo Administrativo de Valledupar no debió haber dado por cumplida la orden de tutela de segunda instancia, avalando para ello una prueba que resultaba insuficiente.
192. Por lo anterior, la Sala constató que, en efecto, la decisión acusada incurrió en un defecto fáctico positivo, puesto que se fundamentó en una prueba que no resultaba suficiente para el fin propuesto, y además, porque el error cometido por el juzgado accionado tuvo una incidencia directa en la decisión por la cual el juez resolvió desfavorablemente la solicitud de apertura el incidente de desacato.
193. Con todo, la Sala concuerda con los accionantes en que el juez solamente realizó una valoración parcial de los elementos probatorios. Por lo tanto, estima que, contrario a lo concluido por los jueces de instancia, en la providencia de 7 de junio de 2023 que se ataca se configuró un defecto fáctico y por lo tanto, una vulneración del derecho fundamental al debido proceso de los accionantes.
194. Con fundamento en las anteriores consideraciones, la Sala revocará la decisión de tutela de segunda instancia y en su lugar, amparará el derecho fundamental al debido proceso de los accionantes. En consecuencia, ordenará que se deje sin efectos jurídicos la decisión adoptada por el Juzgado Séptimo Administrativo de Valledupar el 7 de junio de 2023 en relación con el proceso de la referencia. Por lo tanto, esa autoridad judicial deberá retomar el trámite incidental, teniendo en cuenta el alance de la orden segunda de la sentencia de tutela sobre la cual se alega el incumplimiento, y decidir nuevamente de fondo sobre la solicitud de desacato, de conformidad con lo dispuesto en la presente providencia.
195. Lo anterior, sin perjuicio de que, posteriormente, le corresponda hacer el análisis de fondo incluyendo los criterios objetivos y subjetivos requeridos por la jurisprudencia para la configuración del desacato de cumplimiento de una orden de tutela.
III. DECISIÓN
En mérito de lo expuesto, la Sala Sexta de Revisión de la Corte Constitucional, administrando justicia en nombre del Pueblo y por mandato de la Constitución,
RESUELVE
PRIMERO. REVOCAR la sentencia de segunda instancia proferida el 8 de febrero de 2024 por la Sala de lo Contencioso Administrativo, Sección 2ª, Subsección A del Consejo de Estado, que negó la tutela solicitada y en su lugar, AMPARAR el derecho fundamental al debido proceso de los accionantes, por las razones expuestas en la parte motiva de esta providencia.
SEGUNDO. DEJAR SIN EFECTOS el auto de 7 de junio 2023 proferido por el Juzgado Séptimo Administrativo de Valledupar en el trámite incidental de desacato dentro del proceso de tutela bajo radicado 2022-00438.
En consecuencia, ORDENAR a la referida autoridad judicial que decida nuevamente de fondo, teniendo en cuenta lo señalado en la parte motiva de esta sentencia.
TERCERO. LIBRAR, por la Secretaría General de la Corte Constitucional, la comunicación de que trata el artículo 36 del Decreto ley 2591 de 1991, para los efectos allí contemplados.
Comuníquese y cúmplase,
ANTONIO JOSÉ LIZARAZO OCAMPO
Magistrado
PAOLA ANDREA MENESES MOSQUERA
Magistrada
CRISTINA PARDO SCHLESINGER
Magistrada
ANDREA LILIANA ROMERO LOPEZ
Secretaria General
[1] De acuerdo con lo dispuesto en los artículos 86 y 241 de la Constitución Política y 33 del Decreto 2591 de 1991, la Sala de Selección de Tutelas número Seis de la Corte Constitucional, mediante auto del 26 de junio de 2024, seleccionó con fines de revisión el expediente T-10.089.002 y, por medio de auto del 11 de julio de 2024 asignó su estudio a la Sala Sexta de Revisión.
[2] Expediente digital T-10.089.002. Escrito de tutela, p. 9.
[3] Este proceso sufrió dos nulidades. La primera se presentó después del fallo de primera instancia que se produjo el 31 de agosto de 2022, cuando la compañía C.I. PRODECO S.A. solicitó la nulidad del presente proceso en razón a una indebida notificación, dado que la secretaría del despacho no había notificado al correo electrónico correcto. Por tanto, a través del auto de 6 de septiembre de 2022 se reinició el proceso y se notificó debidamente a la sociedad PRODECO S.A., con el fin de subsanar esta nulidad. La segunda nulidad se presentó luego del fallo del 15 de septiembre de 2022, pues luego de subsanar la primera nulidad, la empresa PRODECO S.A. alegó en el recurso de apelación ante la segunda instancia, que no se habían vinculado y notificado debidamente las empresas Consorcio Minero Unido, Carbones de La Jagua y Carbones Del Tesoro. En consecuencia, el proceso fue nuevamente anulado y se ordenó la vinculación de las mencionadas empresas desde el auto admisorio de la demanda.
[4] Expediente digital T-10.089.002. Escrito de tutela, p. 9.
[5] Juzgado Séptimo Administrativo de Valledupar. Sentencia de tutela de primera instancia con radicado 20001-33-33-007-2022-00438-00.
[6] Juzgado Séptimo Administrativo de Valledupar. Sentencia de tutela de primera instancia con radicado 20001-33-33-007-2022-00438-00.
[7] Ibidem.
[8] En el acta de la mesa de diálogo celebrada en el municipio de La Jagua de Ibirico, se consignó lo siguiente: “El director de la ANLA informa que se está definiendo si se realiza una gran mesa con los tres municipios, donde se traten los temas que se recojan en las mesas de diálogo y revisar en conjunta el balance de las obligaciones a cargo de PRODECO. Enfatizando que este no será el único espacio que se desarrolle en el marco del cumplimiento al fallo de tutela.” Expediente digital T-10.089.002. Archivo 026ED_DEMANDAYANEXOS_PRUEB.pdf, p. 3.
[9] Tribunal Contencioso Administrativo del Cesar. providencia de 19 de diciembre de dos mil veintidós (2022), por la cual se resuelve la solicitud de aclaración de la providencia proferida el 9 de diciembre de 2022, presentada por el apoderado judicial de C.I. PRODECO S.A.
[10] En primera instancia, el 4 de noviembre de 2022, por el Juzgado Séptimo Administrativo de Valledupar y en segunda instancia, el 9 de diciembre de 2022, por el Tribunal Contencioso Administrativo del Cesar.
[11] Expediente digital T-10.089.002. Escrito de tutela, p. 12.
[12] Ibidem.
[13] Juzgado Séptimo Administrativo del Circuito Judicial de Valledupar. Providencia de 7 de junio de 2023 dentro del expediente de radicado 20001-33-33-007-2022-00438-02.
[14] Ibidem, p. 18.
[15] Juzgado Séptimo Administrativo del Circuito Judicial de Valledupar. Providencia de 7 de junio de 2023 dentro del expediente de radicado 20001-33-33-007-2022-00438-02.
[16] Juzgado Séptimo Administrativo del Circuito Judicial de Valledupar. Providencia de 16 de junio de 2023 dentro del expediente de radicado 20001-33-33-007-2022-00438-02.
[17] Expediente digital T-10.089.002, escrito de tutela, p. 20.
[18] Expediente digital T-10.089.002, escrito de tutela, p. 20.
[19] Expediente digital T-10.089.002, escrito de tutela, p. 25.
[20] Expediente digital T-10.089.002, escrito de tutela, p. 24.
[21] Expediente digital T-10.089.002, sentencia de primera instancia, p. 10.
[22] Expediente digital T-10.089.002, sentencia de primera instancia, p. 11.
[23] Expediente digital T-10.089.002, sentencia de segunda instancia, pp. 10, 11.
[24] Correo electrónico remitido el 14 de agosto de 2024 por Andrea Del Rocío Torres Bobadilla, apoderada de la accionante, por medio del cual allega solicitud de vinculación y otras ante la Sala de Revisión.
[25] Ibidem, p. 3.
[26] Respuesta de la Autoridad Nacional de Licencias Ambientales – ANLA al auto de 6 de agosto de 2024,
[27] Respuesta de la Autoridad Nacional de Licencias Ambientales – ANLA al auto de 6 de agosto de 2024, p. 4.
[28] Respuesta de la Autoridad Nacional de Licencias Ambientales – ANLA al auto de 6 de agosto de 2024, p. 17.
[29] Mediante oficio de asunto “Respuesta a Requerimientos - Oficio OPTB-282/2024 del 6 de agosto de 2024” de 3 de septiembre de 2024, firmado por el representante del grupo Prodeco, Óscar Eduardo Gómez Colmenares.
[30] sociedad domiciliada en Barranquilla e identificada con Nit. 802.024.439-2.
[31] sociedad domiciliada en Barranquilla e identificada con Nit. 800.103.090-8.
[32] sociedad domiciliada en Barranquilla e identificada con Nit.900.139.415-6.
[33] Respuesta al auto de pruebas de 6 de agosto de 2024, Grupo Prodeco S.A., p. 33.
[34] Respuesta de los accionantes al auto de pruebas de 6 de agosto de 2024, p. 2.
[35] Respuesta de los accionantes al auto de pruebas de 6 de agosto de 2024, p. 5.
[36] Respuesta de los accionantes al auto de pruebas de 6 de agosto de 2024, p. 5.
[37] Mediante radicado ANM No: 20241200291201 de 3 de septiembre de 2024.
[38] Radicado ANM No: 20241200291201 de 3 de septiembre de 2024, p. 1.
[39] Radicado ANM No: 20241200291201 de 3 de septiembre de 2024, p. 3.
[40] Mediante Oficio 850 de 6 de septiembre de 2020.
[41] Respuesta de la Procuraduría General de la Nación al auto de pruebas de 6 de agosto de 2024. Oficio 850 de 6 de septiembre de 2020, p. 5.
[42] Mediante oficio No. 4070-065, suscrito por ROBINSON DE JESÚS CHAVERRA TIPTON, Delegado para los Asuntos Constitucionales y Legales de la Defensoría del Pueblo, en respuesta al oficio OPTB-282/24. La referida comunicación recibida por la Secretaría General de esta Corporación el 5 de septiembre de 2024.
[43] Correo electrónico remitido por ADA AMÉRICA MILLARES ESCAMILLA, Contralora Delegada para el Medio Ambiente de la Contraloría General de la República, por medio del cual allega oficio 2024EE0165091, en respuesta al oficio OPTB-282/24. La referida comunicación fue recibida por la Secretaría General de esta Corporación el 3 de septiembre de 2024.
[44] Véase Auto 107 de 2019.
[45] Resolución de Presidencia de la Corte Interamericana de Derechos Humanos del 17 de abril del 2009, en el marco de la Opinión Consultiva OC-21/09, vistos 4-8, 11-14 y 18-32.
[46] Sentencia T-730 de 2015 y SU-196 de 2023.
[47] Intervención recibida vía correo electrónico el 18 de septiembre de 2024.
[48] Intervención recibida vía correo electrónico el 25 de septiembre de 2024.
[49] Intervención recibida vía correo electrónico el 26 de septiembre de 2024.
[50] Intervención recibida vía correo electrónico el 2 de octubre de 2024.
[51] Intervención recibida vía correo electrónico el 2 de octubre de 2024.
[52] Intervención recibida vía correo electrónico el 3 de octubre de 2024.
[53] Intervención recibida vía correo electrónico el 4 de octubre de 2024.
[54] Intervención recibida vía correo electrónico el 18 de septiembre de 2024.
[55] Intervención del geólogo Andrés Eduardo Ángel Huertas, p. 1.
[56] Ibidem.
[57] Intervención del profesor Francisco Javier Camarena Juárez, p. 1.
[58] Según indicó, la regulación se encuentra prevista en los artículos 6 y 35 fracción V de la Constitución General de México, relativo a los mecanismos de participación ciudadana en procesos de cierre de minas. También señaló, que las actividades de minería en México se encuentran reguladas por la Ley General del
Equilibrio Ecológico y la Protección al Ambiente5 (LGEEPA) y el Reglamento de la LGEEPA en materia de evaluación del impacto ambiental.
[59] Intervención de la Clínica Jurídica de la Universidad del Magdalena, p. 3.
[60] Ibidem.
[61] Intervención de la Clínica Jurídica de la Universidad del Magdalena, p. 5.
[62] Específicamente el tomo “Hasta La Guerra Tiene Límites”. Intervención de Pax, p. 4.
[63] Con número de radicado 20001-33-33-007-2022-00438-00.
[64] Corte Constitucional. Sentencias SU-034 de 2018, T-013 de 2022, T-587 de 2023.
[65] Sentencia T-086 de 2003, M.S. Manuel José Cepeda Espinosa.
[66] Sentencia SU-034 de 2018.
[67] Corte Constitucional. Sentencia SU-034 de 2018.
[68] De acuerdo con el artículo 302 del Código General del Proceso, las providencias proferidas por fuera de audiencia “quedan ejecutoriadas tres (3) días después de notificadas, cuando carecen de recursos o han vencido los términos sin haberse interpuesto los recursos que fueren procedentes, o cuando queda ejecutoriada la providencia que resuelva los interpuestos”. Sobre la improcedencia de recursos contra las providencias que resuelven incidentes de desacato, véase la Sentencia SU-034 de 2018.
[69] Corte Constitucional, Sentencia SU-173 de 2015.
[70] Corte Constitucional, Sentencias T-176 de 2011 y T-697 de 2006. En materia de tutela contra providencias judiciales el estándar jurisprudencial no es distinto, de allí que la legitimación por activa no dependa necesariamente de la calidad de parte en el proceso ordinario, sino de la posibilidad de aducir una afectación de los derechos fundamentales del accionante, en particular, el debido proceso que, prima facie, se afecta cuando se configura algún defecto respecto de la providencia que se cuestiona. Una interpretación contraria llevaría a aceptar la existencia de lesiones o amenazas a derechos fundamentales que no podrían cuestionarse judicialmente, en detrimento de los artículos 86 de la Constitución, 2 del Pacto Internacional de Derechos Civiles y Políticos y 25 de la Convención Americana sobre Derechos Humanos (Corte Constitucional, Sentencia SU-425 de 2016).
[71] Corte Constitucional. Sentencias T-348 de 2012 y SU-545 de 2023.
[72] Ibidem: “a) indirectamente: cuando la esencialidad de la protección gira alrededor de la tutela de los derechos constitucionales fundamentales de las personas naturales asociadas. b) directamente: cuando las personas jurídicas son titulares de derechos fundamentales no porque actúan en sustitución de sus miembros, sino que lo son por sí mismas, siempre, claro está, que esos derechos por su naturaleza sean ejercitables por ellas mismas. Cfr. sentencia T-411 de 1992 M.P. Alejandro Martínez Caballero.” .
[73] En el caso de Sintracarbón y Sintramienergética.
[74] En el caso de Álvaro Castro, como delegado de la Junta de Acción Comunal Sororia, Bernardo Ospina, como presidente de la Junta de Acción Comunal del corregimiento Boquerón de la Jagua de Ibirico.
[75] En el caso de la ANUC El Paso.
[76] En el caso de la Red de Mujeres de El Paso.
[77] En respuesta al auto de pruebas de 4 de septiembre de 2014, el 11 de septiembre de 2024 la abogada Andrea del Rocío Torres Bobadilla identificada con C.C 53.931.266 de Fusagasugá y T.P 170.065 del C.S.J remitió a la Secretaría General de esta corporación los poderes conferidos por cada uno de los trece accionantes, así como por el poder otorgado por el Centro de Estudios para la Justicia Social, Tierra Digna, para intervenir a nombre de esa ONG, promover acción de tutela y realizar todos los trámites de ejecución de la sentencia. Expediente digital T-10.089.002, documentos: “PODER ALVARO CASTRO- JAC LA JAGUA .pdf, PODER ASAMBLEA CAMPESINA Y ANEXOS.pdf, PODER CAÑO CANDELA .pdf, PODER DE SINTRAMINERGETICA Y ANEXOS.pdf, PODER EDIL CORDOBITA .pdf, PODER JAC BOQUERON .pdf, PODER JESUALDO DEL HATILLO.pdf, PODER OTORGADO POR ANUC- EL PASO.pdf, PODER OTORGADO POR DON JACA y anexos.pdf, PODER OTORGADO PUEBLO YUKPA .pdf, PODER OTORGADO RED DE MUJERES DEL PASO Y ANEXOS.pdf, PODER RAFA MINDIOLA Y anexo.pdf, PODER REPRESENTANTE LEGAL TIERRA DIGNA Y CAMARA DE COMERCIO.pdf, PODER SINTRACARBON y anexos.pdf
[78] Edil del municipio de Ciénaga Magdalena 2020 – 2023.
[79] A saber, El Rosario, Bella Vista, Yukatán, Iroka, Mekwe, Mishaya y la Pista, Caño Padilla, La Laguna, El Coso y Cinco Caminos del municipio de la Paz.
[80] Sentencias T-531 de 2002, T-711 de 2003 y T-361 de 2017.
[81] De acuerdo con los artículos 86 de la Constitución y 6 del Decreto 2591 de 1991, la tutela está revestida de un carácter subsidiario. El principio de subsidiariedad determina que dicho mecanismo de protección es procedente siempre que (i) no exista un medio de defensa judicial; (ii) aunque exista, este no sea idóneo ni eficaz en las condiciones del caso concreto, o (iii) sea necesaria la intervención del juez constitucional para conjurar o evitar la consumación de un perjuicio irremediable en los derechos fundamentales.
[82] Al respecto, véase la Sentencia SU-034 de 2018.
[83] Dicho inciso dispone: “La sanción será impuesta por el mismo juez mediante trámite incidental y será consultada al superior jerárquico quien decidirá dentro de los tres días siguientes si debe revocarse la sanción. La consulta se hará en el efecto devolutivo”.
[84] El requisito de inmediatez exige que el interesado ejerza la tutela de manera oportuna, con relación al acto presuntamente vulnerador de sus derechos fundamentales. Esto se explica en tanto su propósito es la protección inmediata de esos derechos y, por lo tanto, es inherente a su naturaleza que esa protección sea actual y efectiva. La jurisprudencia constitucional ha reiterado que, si bien la acción de tutela no tiene un término de caducidad, debe ser ejercida dentro de un plazo razonable, oportuno y justo.
[85] Véanse, entre otras, las sentencias T-587 de 2007, T-322 de 2008, T-226 de 2024.
[86] La jurisprudencia constitucional ha señalado que el requisito de relevancia constitucional cumple tres finalidades: (i) preservar la competencia e independencia de los jueces y, de esa manera, evitar que la tutela se utilice para discutir asuntos de mera legalidad; (ii) restringir el ejercicio de esta acción a cuestiones de relevancia constitucional que afecten derechos fundamentales y (iii) impedir que se convierta en una instancia o recurso adicional para controvertir las decisiones de los jueces. Al respecto, por ejemplo, las sentencias SU-573 de 2019 y SU-128 de 2021.
[87] Corte Constitucional, Sentencia T-842A de 2013.
[88] Desde la sentencia C-590 de 2005, esta Corporación abandonó el concepto de vía de hecho para acuñar las causales de procedibilidad de la tutela contra decisiones judiciales.
[89] Al respecto se pueden consultar las sentencias SU-566 de 2019, reiterada en las sentencias SU-574 de 2019, SU-455 de 2020 y SU-228 de 2021.
[90] Corte Constitucional, sentencias T-781 de 2011, SU-424 de 2012, T-276 de 2020, SU-215 de 2016, SU-454 de 2016, SU-573 de 2017, T-401 de 2019, SU-216 de 2022, SU-347 de 2022, SU-387 de 2022.
[91] Corte Constitucional sentencias SU-632 de 2017, SU-195 de 2012, SU-222 de 2016, SU-632 de 2017, SU-072 de 2018, SU-116 de 2018, T-211 de 2022, entre otras.
[92] Corte Constitucional sentencias SU-159 de 2002, SU-566 de 2019, SU-574 de 2019, T-309 de 2022, T-210 de 2022, SU-103 de 2022, SU-074 de 2022, SU-048 de 2022, T-225 de 2022 y T-152 de 2022.
[93] Corte Constitucional, sentencias SU-014 de 2001, C-590 de 2005, T-269 de 2018, SU-261 de 2021 y T-432 de 2021.
[94] Corte Constitucional, sentencias T-114 de 2002, SU-424 de 2012, T-008 de 2022, T-172 de 2022, SU-207 de 2022 y SU-349 de 2022.
[95] Véanse, entre otras, las sentencias C-367 de 2014, SU-034 de 2018, T-420 de 2022.
[96] Cfr. Entre otras, las sentencias C-092 de 1997, T-226 de 2016, SU-034 de 2018, T-364 de 2021.
[97] Sentencia C-367 de 2014.
[98] Ibidem.
[99] Sentencia SU-034 de 2018.
[100] Ibidem.
[101] La jurisprudencia constitucional ha sido enfática en resaltar que la competencia para hacer cumplir los fallos de tutela radica, prima facie, en cabeza de los jueces de primera instancia, pues son estos los encargados de hacer cumplir las órdenes impartidas, así provengan de un fallo de segunda instancia o de una sentencia de revisión emanada de la Corte Constitucional que haya resuelto revocar lo inicialmente dispuesto. De esta manera, en Auto 136A de 2002, esta Corporación destacó que la competencia principal del juez de primera instancia para asegurar el cumplimiento de las distintas sentencias de tutela: “(i) Obedece a una interpretación sistemática del decreto 2591 de 1991, (ii) genera claridad en términos de seguridad jurídica, al desarrollar el principio de igualdad en los procedimientos judiciales, (iii) esta (sic) en armonía con el principio de inmediación del trámite de tutela y, (iv) protege la eficacia de la garantía procesal en que consiste el grado jurisdiccional de consulta”. Cfr. Sentencias SU-1158 de 2003, T-421 de 2003, T-368 de 2005 T-271 de 2015 y T-226 de 2016.
[102] Sobre los rasgos que diferencia el trámite del cumplimiento del incidente de desacato, se ha dicho: “[L]a facultad para sancionar por desacato es una opción que tiene el juez frente al incumplimiento pero no puede confundirse en manera alguna con la potestad que tiene para hacer efectiva la orden de tutela. Es decir, el juez puede adelantar el incidente de desacato y sancionar a o los responsables y simultáneamente puede adelantar las diligencias tendentes a obtener el cumplimiento de la orden. Un trámite no excluye al otro y de igual manera la competencia para hacer efectivo el cumplimiento de la orden no es requisito necesario ni previo para poder imponer la sanción.” Sentencia T-459 de 2003, M.S.: Jaime Córdoba Triviño
[103] Sentencia T-088 de 1999, M.S.: José Gregorio Hernández Galindo.
[104] Sentencia T-014 de 2009, M.S.: Nilson Pinilla Pinilla.
[105] Sentencias T-188 de 2002, M.S.: Alfredo Beltrán Sierra, T-421 de 2003, M.S.: Marco Gerardo Monroy Cabra y T-512 de 2011, M.S.: Jorge Iván Palacio Palacio.
[106] Sentencia T-509 de 2013, M.S.: Nilson Pinilla Pinilla.
[107] “[U]na orden de tutela es simple cuando comprende una sola decisión de hacer o de abstenerse de hacer algo que se encuentra dentro de la órbita de control exclusivo de la persona destinataria de la orden y se puede adoptar y ejecutar en corto tiempo, usualmente mediante una sola decisión o acto. Por el contrario una orden de tutela es compleja cuando conlleva un conjunto de acciones u omisiones que sobrepasan la órbita de control exclusivo de la persona destinataria de la orden, y, con frecuencia, requieren de un plazo superior a 48 horas para que el cumplimiento sea pleno.
“La posibilidad de alterar las órdenes impartidas originalmente dentro de un proceso de tutela, tiene sentido, en especial, cuando el juez adoptó una orden compleja para asegurar el goce efectivo de un derecho. En estas situaciones el remedio adoptado suele enmarcarse dentro de una política pública del estado y puede significar plazos, diseños de programas, apropiación de recursos, elaboración de estudios o demás actividades que no puedan realizarse de forma inmediata y escapan al control exclusivo de la persona destinataria de la orden original. En ocasiones, por ejemplo, el juez de tutela se ve obligado a vincular a un proceso a varias autoridades administrativas, e incluso a particulares, para que todas las personas, conjuntamente, logren adoptar una serie de medidas necesarias para salvaguardar el goce efectivo del derecho”. Sentencia T-086 de 2003, M.P.: Manuel José Cepeda Espinosa.
[108] Sentencias T-086 de 2003, M.S. Manuel José Cepeda Espinosa y T-1113 de 2005, M.S.: Jaime Córdova Triviño
[109] Sentencias T-459 de 2003, T-399 de 2013.
[110] Sentencias C-092 de 1997, M.S.: Carlos Gaviria Díaz y C-367 de 2014, M.S: Mauricio González Cuervo.
[111] Sentencias T-421 de 2003, M.P.: Marco Gerardo Monroy Cabra, T-368 de 2005, M.P.: Clara Inés Vargas Hernández, T-1113 de 2005, M.P.: Jaime Córdoba Triviño, T-171 de 2009, M.P.: Humberto Antonio Sierra Porto, T-652 de 2010, M.P.: Jorge Iván Palacio Palacio, T-512 de 2011, M.P.: Jorge Iván Palacio Palacio, T-074 de 2012, M.P.: Jorge Ignacio Pretelt Chaljub, T-280A de 2012, M.P.: Gabriel Eduardo Mendoza Martelo, T-482 de 2013, M.P.: Alberto Rojas Ríos, C-367 de 2014, M.P.: Mauricio González Cuervo.
[112] Sobre la naturaleza de la sanción por desacato se pronunció la Corte Constitucional en la sentencia C-092 de 1997, M.S.: Carlos Gaviria Díaz.
[113] Cfr. Corte Constitucional, Sentencias T-055 de 1997, SU-386 de 2923, T-587 de 2023, T-042 de 2024, entre otras.
[114] Corte Constitucional, Sentencia SU-448 de 2016.
[115] Sentencia T-442 de 1994, reiterada en las sentencias SU-159 de 2002, T-086 de 2007 y SU-454 de 2016.
[116] Sentencia SU-454 de 2016.
[117] Sentencia T-737 de 2007.
[118] Cfr. Sentencias T-393 de 1994, SU-132 de 2002, T-1065 de 2006, T-417 y T-1100 de 2008 y T-346 de 2012.
[119] Cfr. Sentencias T-458 de 2007 y T-346 de 2012.
[120] Cfr. Sentencia T-902 de 2005.
[121] Sentencias C-352 de 2012, C-565 de 2015.
[122] Cfr. Sentencias T-226 de 2016, SU-516 de 2019, T-467 de 2019, T-512 de 2023, T-587 de 2023, entre otras.
[123] Corte Constitucional, Sentencia T-082 de 2023.
[124] Corte Constitucional, Sentencia SU-770 de 2014.
[125] Sentencia T-166 de 2022.
[126] Corte Constitucional, Sentencias T-327 de 2011, T-352 de 2012, T-398 de 2017 y T-367 de 2018.
[127] Corte Constitucional, Sentencia SU-516 de 2019.
[128] Corte Constitucional, Sentencia SU-770 de 2014.
[129] Sentencia C-367 de 2014.
[130] Corte Constitucional, Sentencia C-347 de 2014.
[131] Ibidem.
[132] Ibidem.
[133] Ibidem.
[134] Sentencias T-459 de 2003, T-399 de 2013, C-367 de 2014.
[135] Juzgado Séptimo Administrativo de Valledupar. Auto de 7 de junio de 2023.
[136] Con respecto a la interpretación de las etapas del incidente de desacato, véase la Sentencia C-367 de 2014.
[137] Ibidem.
[138] Sentencia SU-034 de 2018.
[139] Dentro de la solicitud de incidente de desacato la apoderada de lo accionantes aportó como pruebas, (i) el fallo de primera instancia del 4 de noviembre de 2022, (ii) el fallo de segunda instancia del 9 de diciembre de 2022, (iii) el auto de aclaración de cumplimiento de sentencia 19 de Diciembre de 2022, (iv) los correos electrónicos a representante de grupo empresarial Prodeco C.I, (v) el comunicado de la mesa denunciando las amenazas de 24 de marzo de 2023, (vi) el memorial denunciando socializaciones irregulares, (vii) la captura de pantalla de página web donde exponen la información de identidad y detalles de cada tutelante. Expediente digital T-10.089.002, escrito de solicitud de desacato. REFERENCIA: Acción de tutela por violación de los artículos 2, 7, 29, 40.2, 329, y 330 de la Constitución Política de Colombia y de los artículos 2, 4, 6, 7, 12, 13, 15 y 23 del Convenio 169 de la OIT entre otros. Rad. 20001-33-33-007-2022-00438-00.
[140] Índice No. 12 del expediente electrónico Incidente de Desacato. No se encontró, sin embargo, que la providencia se hubiera notificado a la Defensoría del Pueblo.
[141] Expediente digital T-10.089.002. Archivo 026ED_DEMANDAYANEXOS_PRUEB.pdf, p. 3, p. 193.
[142] Cfr. Sentencia T-902 de 2005.
[143] Juzgado Séptimo Administrativo de Valledupar. Auto de 7 de junio de 2023 emitido dentro del proceso con radicado 2023 20001-33-33-007-2022-00438-02.
[144] Cfr. Sentencias T-458 de 2007 y T-346 de 2012.
[145] Ibidem.
[146] Tribunal Administrativo del Cesar. Sentencia de tutela de segunda instancia, expediente T-10.089.002.